欢迎进入广联达的课堂~
2017年你收获什么
亲爱的朋友:
长假已经结束,你是否已经适应上班的节奏了呢?离2018年就还剩不到三个月的时间,你的2017年有哪些收获?是否还存在遗憾?是否还在为自己的工作发愁?还有三个月的时间,一切都还来的及,
来我们这里你的收获远超于你的想像。

课程内容是什么
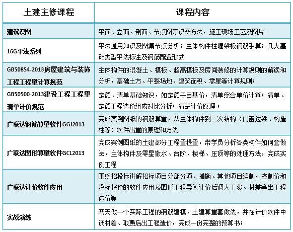
土建入行培训内容:

安装入行培训内容:

培训适合对象:
企业:预算实习生、新员工委托培养;
个人:在校大学生或刚刚毕业的有志从事造价专业的学生;
现从事施工或其他职业想转造价的人员;
从事造价但是一直游离、徘徊于造价边缘的人员
广联达金钥匙教育-造价入行培训
结合实际做预算流程、软件操作、套价、编制招投标预算业务讲解
1. 培训合格颁发合格证书
2. 可帮助推荐就业单位!
3. 课程内容太丰富CAD导图、实战课程更是免费赠送
4. 培训完的学员,工作以后我们还有售后群全天指导。
5. 课程听不懂,可以重复听课
所以上手做工程根本不是问题。
入行培训要开课啦
报名须知
安装入行第六期火热报名(还有10个名额)
开课时间:2017年11月2日-2017年11月10日(8天全日制)
培训地点:乌鲁木齐龙盛街万科中央公园S2栋19楼
土建入行十六期火热报名(还有15个名额)
开课时间:2017年11月15日-2017年12月1日(13天全日制)
培训地点:乌鲁木齐龙盛街万科中央公园S2栋19楼
土建入行克拉玛依地区火热报名(待定)
开课时间:2017年10月25日-2017年11月10日(13天全日制)
培训地点:克拉玛依
报名方式:11月高峰期大家提前预约报名
详情咨询并报名电话:马老师 18699067870同微信号
李老师 13999170519
![]()
还想参加红包活动的大家可以关注“广联达新疆”微信公众账号,点开“重要通知”里的活动链接即可看到活动规则
只要您成功推荐一名入行学员就可获得88元红包
所有解释权归广联达科技股份有限公司新疆分公司所有