可能是长期关注施工技术本身的原因,新项目开工外围协调显得步履维艰,那么今天三张图,助你一臂之力!

施工项目组织协调的范围可分为内部关系协调和外部关系协调,外部关系协调又分为近外层关系协调和远外层关系协调。

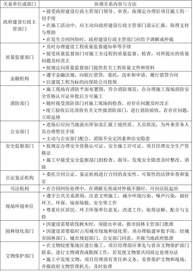
远外层关系协调

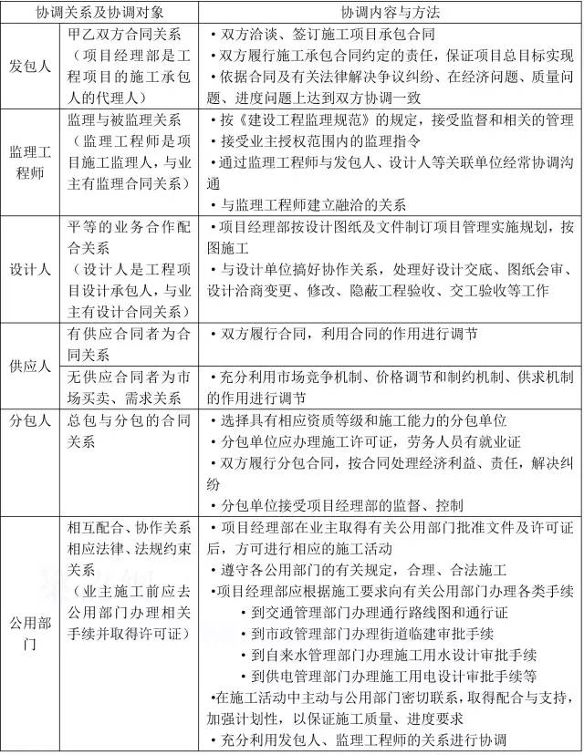
近外层关系协调