来源:建筑通自媒体
一张完整的建筑图纸包含了很多内容,从设计到施工等,图纸是工程人员交流的语言,看懂图纸是入行的基础,包括图纸上面的图形、代号、符号含义等。


1、材料类

2、构造类

3、构件代号含义



1、从上往下看,从左往右看。
2、由外向里看,由大向小看,由粗向细看。
3、图样说明对照看,建施结施结合看,设备图纸参照看。
4、先看全局性基本图,后看局部性详图。


1、复杂的符号含义


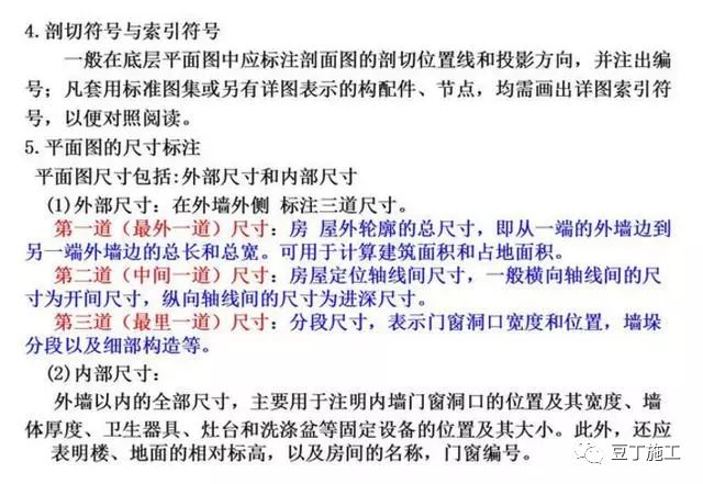
2、尺寸与标高


3、索引和详图符号


4、引出线

5、图形折断的符号

6、对称的符号

7、坡度的符号

8、连接的符号

9、指北针



1、总平面图

2、平面图和常用图例






3、立面图
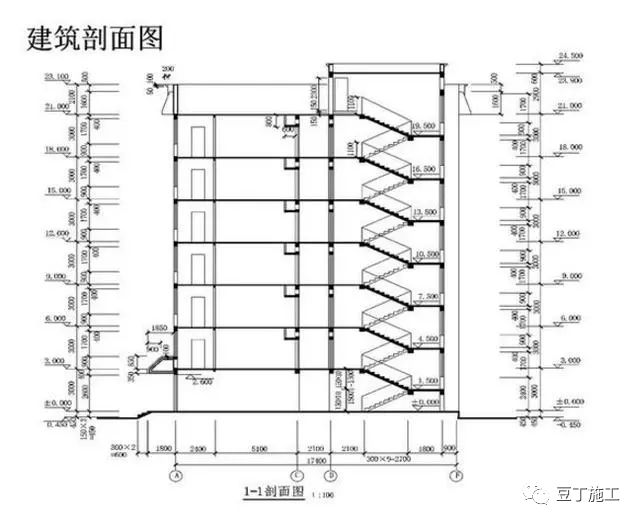
4、剖面图


5、详图







以上内容来源于网络收集整理,如有侵权请联系客服