新修订《安全生产法》将于2021年9月1日起施行!
国家主席习近平6月10日签署了第八十四号、第八十五号、第八十六号、第八十七号、第八十八号、第八十九号、第九十号主席令。
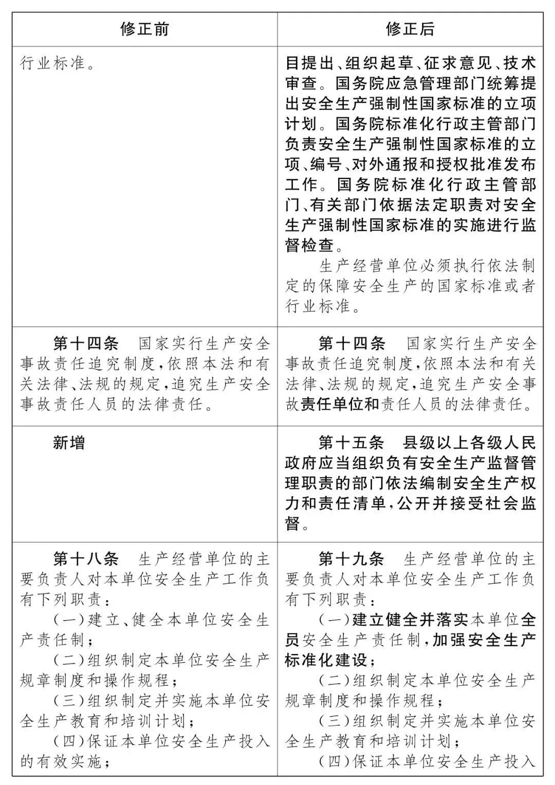
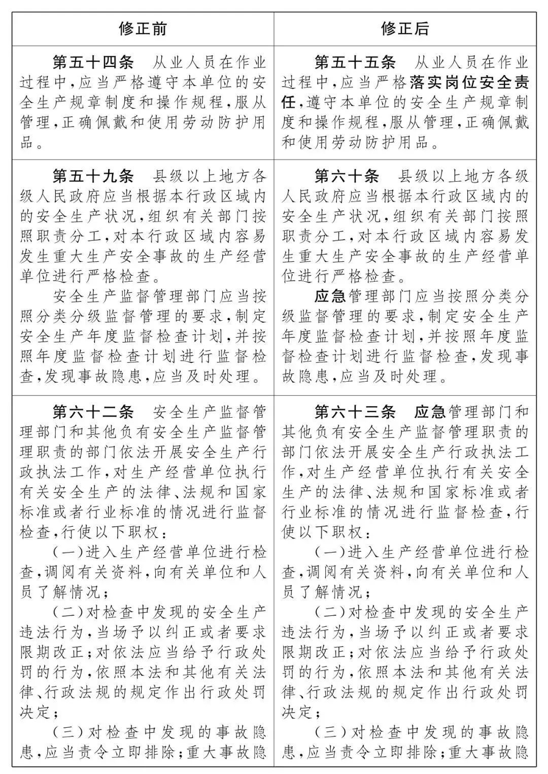
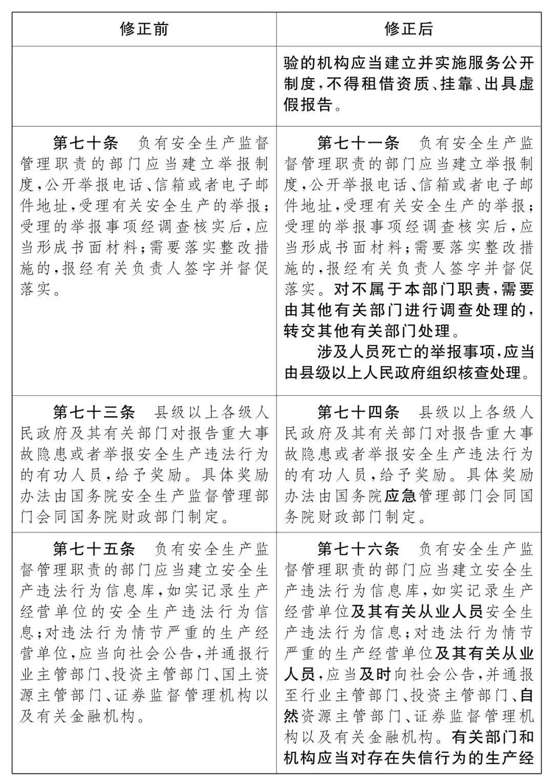
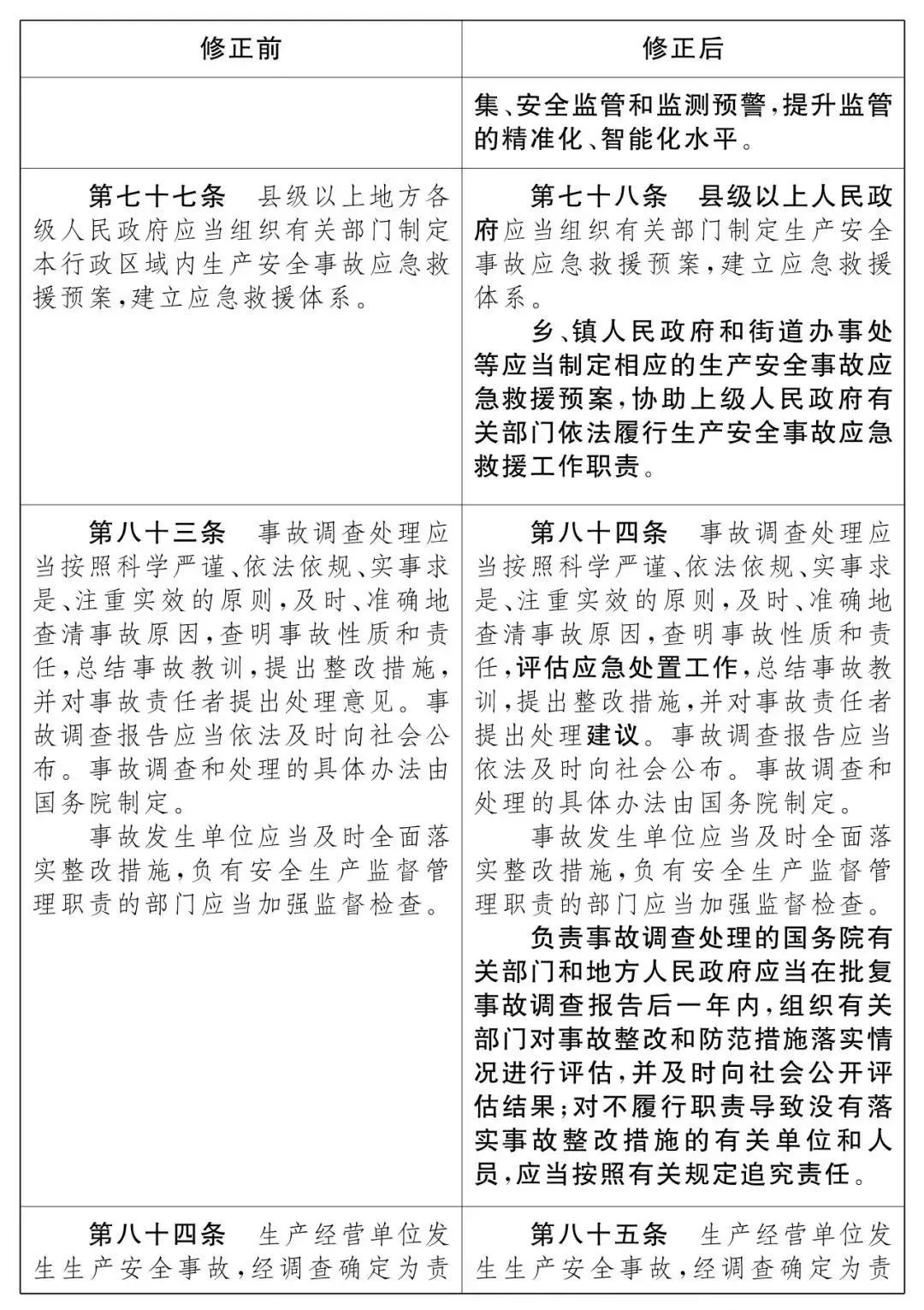
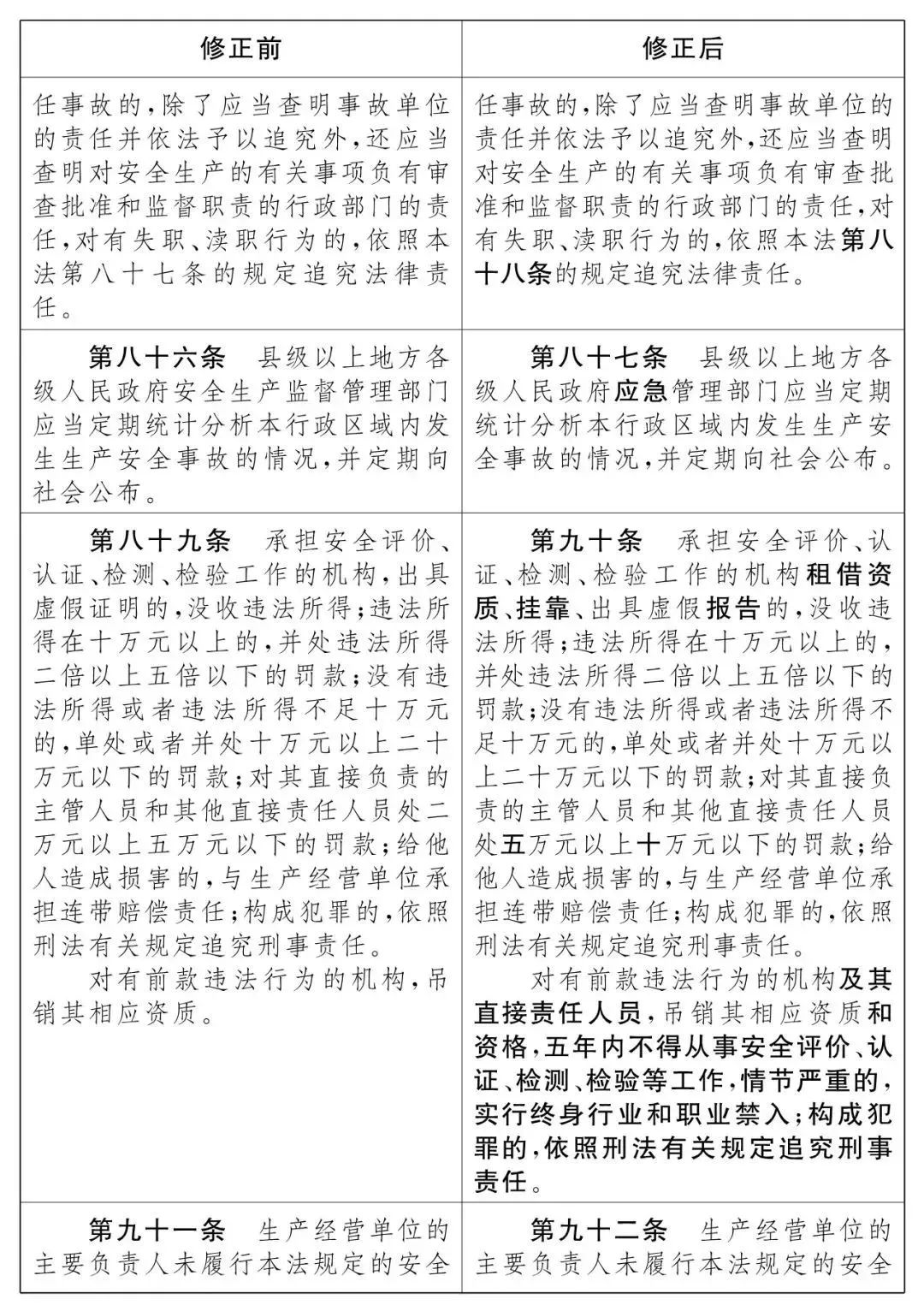
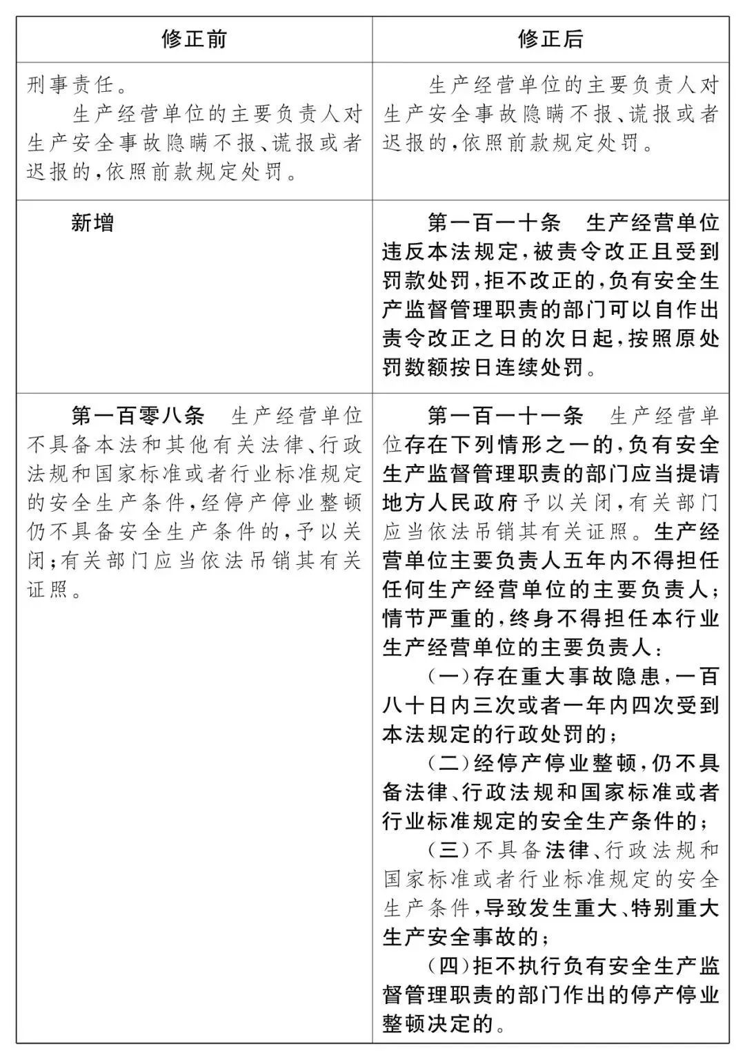
第八十八号主席令说,《全国人民代表大会常务委员会关于修改〈中华人民共和国安全生产法〉的决定》已由中华人民共和国第十三届全国人民代表大会常务委员会第二十九次会议于2021年6月10日通过,现予公布,自2021年9月1日起施行。

目前,新《安全生产法》修正案已经修改了三个版本,近期陆续有网友咨询《新安法》修正案到底是哪个版本,现在统一回复。
最新版为中国人大网2月份发布的征求意见稿,其他版本均已滞后,无参考学习价值,请注意更新!

安全生产法(修正草案)征求意见
第十三届全国人大常委会第二十五次会议对《中华人民共和国安全生产法(修正草案)》进行了审议。现将《中华人民共和国安全生产法(修正草案)》在中国人大网公布,社会公众可以直接登录中国人大网(www.npc.gov.cn)提出意见,也可以将意见寄送全国人大常委会法制工作委员会(北京市西城区前门西大街1号,邮编:100805。信封上请注明安全生产法修正草案征求意见)。征求意见截止日期:2021年2月25日。








































【重要提醒】随着新《安全生产法》即将实施以及《刑法》修正案的正式实施,2021年起,对于严重违法行为,即使未发生安全事故,也将追究刑事责任!用倒逼机制,促使企业落实主体责任,安全生产责任是主要负责人的,直线管理人员的,全体员工的。
以上内容来源于网络收集整理,如有侵权请联系客服