中国建筑业协会9月3日通知:

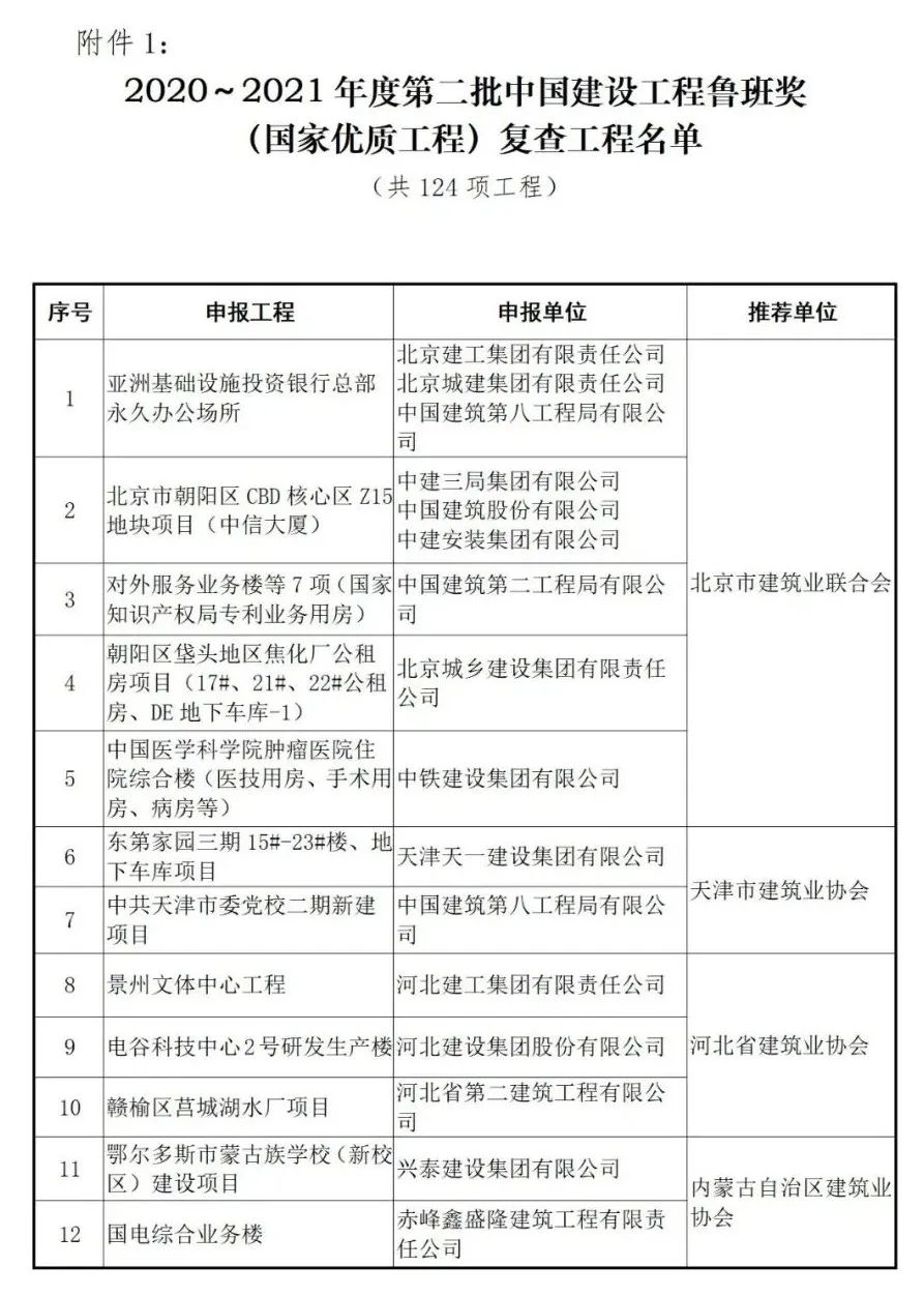
根据《关于开展2020~2021年度第二批中国建设工程鲁班奖(国家优质工程)评选工作的通知》(建协〔2021〕36号)和《中国建设工程鲁班奖(国家优质工程)评选办法(2021年修订)》(建协〔2021〕35号),我会对申报资料进行了初审,共有124项工程(名单见附件1)符合要求,列入复查计划。现将复查工作有关事项通知如下:
一、时间安排
复查定于2021年9月10日开始,用时20天左右。每项工程具体复查时间由复查组与各推荐单位联系后确定。
二、有关要求
(一)工程复查严格执行《中国建设工程鲁班奖(国家优质工程)评选办法(2021年修订)》(建协〔2021〕35号)和《中国建设工程鲁班奖(国家优质工程)复查工作细则(2021年修订)》(建协〔2021〕38号)有关规定。
(二)请各推荐单位积极配合工程复查,协调申报单位按照上述文件要求做好复查准备工作。
(三)复查期间若逢节假日,请提前通知有关单位,做好工作安排。
三、工作纪律
各推荐、申报单位,复查专家及相关人员要严格遵守党和国家有关廉政建设的规定,认真执行《中国建设工程鲁班奖(国家优质工程)评选工作纪律规定》(建协〔2021〕37号)及《中国建设工程鲁班奖(国家优质工程)复查接待工作要求》(见附件2)。
附件:1、2020~2021年度第二批中国建设工程鲁班奖(国家优质工程)复查工程名单









以上内容来源于网络收集整理,如有侵权请联系客服