来源:住建部官网、人民网、每日经济新闻、中国经营报、土木论坛、建筑管理、建筑工程鲁班联盟等
2021年7月2日,住建部下发《建督罚字〔2021〕40号》,追责一起重大工程质量事故,混凝土强度未达标,多栋楼拆除重建,住建部给予施工总承包单位建筑工程施工总承包一级资质降为建筑工程施工总承包二级资质的处罚。

天津市房信建筑工程总承包有限公司:
2017年3月24日,原天津市建委所属市质安总队在对河西区监管的建设项目开复工抽查中发现,粤翠名邸项目10号楼混凝土强度未达到设计要求。天津市建筑设计院和天津大学建筑设计研究院依据复核验算混凝土强度取值和原施工图设计文件计算模型,逐栋逐层逐部位逐节点对已施工的1-19号楼、19A号楼和地下车库进行了结构安全验算。根据设计复核及专家组论证意见,依据施工图设计文件、施工合同等相关资料和目前已完工部位,从技术角度认为需拆除的栋号为1号楼、2号楼、5号楼、10号楼、19号楼、19A号楼地面以上建筑,不含地下车库。根据《天津市人民政府关于同意粤翠名邸项目质量事故调查报告的批复》(津政函〔2019〕42号)认定,该事故是一起重大工程质量事故。
你单位作为施工总承包单位,
将企业资质出借给自然人,未履行企业质量管理责任;
未按照国家有关建筑工程质量施工规范和标准施工,存在混凝土施工期间随意加水、养护不到位及混凝土强度检验造假等问题;
工程质量控制资料不真实,与工程进度不同步;
不执行建设行政主管部门下达的停工令,导致施工单位的质量管理体系失控。
我部于2021年3月11日向你单位发出《住房和城乡建设部行政处罚意见告知书》(建督罚告字〔2021〕10号),你单位于2021年3月25日签收,未在规定时间内提出书面陈述(申辩)或听证申请。
根据《建设工程质量管理条例》第六十一条规定,我部决定给予你单位建筑工程施工总承包一级资质降为建筑工程施工总承包二级资质的行政处罚。
如对本处罚决定不服,你单位可自收到本处罚决定书之日起60日内向我部申请行政复议或6个月内向人民法院提起行政诉讼。
住房和城乡建设部
2021年6月25日


项目地点:天津梅江板块
项目名称:樾梅江(又称粤翠名邸)
简要概况:天房樾梅江项目容积率仅为1.75,由3栋24~29层的高层、3栋11层的小高层及12栋6~7层的洋房外加1栋商业公寓组成。



当2016年入市时,樾梅江(又称粤翠名邸)一度成为天津梅江板块最吸引眼球的楼盘,但2018年爆出的质量问题让樾梅江项目陷入旋涡。迎接樾梅江的,如今是漫长的拆除重建工作,涉及项目的十几栋建筑。

在2017年5月天津市质安监管总队开展的专项检查活动中,在存在较多质量安全问题的项目中,樾梅江项目排在第一位,相关单位被全市通报批评。
2018年4月,一份传播甚广的内部文件显示,天房樾梅江项目个别栋号存在混凝土强度不符合设计要求的质量问题。该文件要求不公开,但在相关网站挂出。
据悉,建设楼体的混凝土强度应为C25,而施工时却使用的是C15。导致结构强度不够,被住建委点名批评,最终造成18栋主体完成的住宅楼,被迫全部拆除重建。
此文件引发了后来的樾梅江项目拆除重建事件,在樾梅江项目周围采访时,记者听到电钻的声音和金属物品的敲击声,某栋高层内有工人正在施工。


根据天津土地交易中心的出让公告显示,天房樾梅江该地块出让土地面积为84673.1平方米,其中居住用地面积80473.1平方米,中小学、幼儿园用地面积4200平方米。地上总建筑面积为143800平方米,其中居住建筑面积不大于140800平方米(含商业金融业建筑面积41700平方米)。
多位建筑界人士向记者表示,类似樾梅江这样只是主体完工的情况,建筑成本大概在2000元/平方米。如果以99100平方米的全部住宅建设面积计算,该项目的建设成本约在2亿元。樾梅江的项目此前已经基本建成,这就意味着全部拆除,天房集团将损失约2亿元的建设费用。
对于拆除的费用,一位建筑公司的高管告诉记者,如果拆除主体比较完备,一般是建筑公司会向建筑所有者付钱,因为建筑里面有钢筋等可以售卖的东西。但对于类似樾梅江这样的建设情况,他表示这个还需要视具体情况具体计算。
值得注意的是,上述预计费用还不包括天房集团给业主的赔偿,如果以5万元/平方米的价格,全部住宅都销售完毕来计算,天房集团樾梅江项目总收入约为49.55亿元。那么对于业主的赔偿最高则为2年5个月按月支付的总金额约4.95亿元(全部选择等房的情况),最低则为全部一次性赔偿,总计约2.97亿元(全部选择退房的情况)。
在樾梅江质量问题爆发后,天房集团的主要负责人也相继落马,天房集团开始进入权力更迭阶段。
2018年8月31日晚间,天津市人民政府官网发布消息称,天房集团董事长邸xx与总经理熊xx同时被免,原天津市国资委副主任王xx被任命为天房集团新董事长。
10天后,天房集团旗下上市公司天房发展(600322.SH)发布公告称,该公司董事长熊xx、总经理毛xx因为工作变动原因辞去了相应的职务。
一个多月后,据天津市纪委监委消息:天房集团党委书记、董事长邸xx涉嫌严重违纪违法,目前正在接受纪律审查和监察调查。
2019年1月7日,据天津市纪委监委消息:天房集团原党委常委、副总经理张xx涉嫌严重违纪违法,目前正在接受纪律审查和监察调查。
近日,有网友在领导留言板留言询问如何可以入住,6月30日回复称“洋房及小高层2021年年底主体封顶,高层2022年8月前主体封顶,最迟不会超过2023年6月底交房。”

书记您好,天房樾梅江的房子在2016年购买,到今天了2021年6月了依旧遥遥无期,从最早的2018年到2020年再到现在,我们依旧没消息,实在想知道这房子还有没有机会交房,如果没有机会交房的话,还能退房吗?谢谢您的时间。
回复:
天津房地产集团有限公司
信访人为粤翠名邸项目业主,其反映问题及答复内容如下:
项目何时能够入住以及工程项目节点?
粤翠名邸项目(即樾梅江)工程进度节点为洋房及小高层2021年年底主体封顶,高层2022年8月前主体封顶,2022年年底前竣工验收,在取得准入证后力争2023年上半年交房,最迟不会超过2023年6月底(遇不可抗力除外)。
今后信嘉公司、鼎信公司会继续按照市委、市政府关于粤翠名邸项目处置工作的精神,以高度的政治责任感、紧迫感依法依规积极推动项目处置工作。
特此答复

同样的事情还在湖北发生,2021年5月,因混凝土强度不达标,在建楼盘开始拆除,所涉项目全部停工,负责人被立案查处。
连日来,湖北孝感汉川市多名市民向上游新闻(微信号:shangyounews)反映,他们购买了帝景壹号院的商品房,还在建设中的楼盘却已开始拆除。
对此,汉川市住房和城乡建设局回复称,因机器故障,导致混凝土强度不达标,正在拆除8号楼第四层墙柱和第五层梁板,面积约500平方米,截至5月6日已拆除约400平方米。对混凝土公司及相关责任人进行立案查处,并对其所供商品混凝土项目全部停工,逐一进行检验检测。



5月7日,汉川市住房和城乡建设局发布情况说明。
近日,有媒体反映我市帝景壹号院项目使用的部分商品混凝土质量不符合要求,我局第一时间组织专班进驻项目现场开展调查。
调查发现,4月26日,生产商湖北建基混凝土工程有限公司控料仪器出现故障,现场工作人员处置不当,导致混凝土强度不达标,其浇筑部位为帝景壹号院8号楼第四层墙柱和第五层梁板,面积约500平方米。事件发生后,该项目开发商已着手对存在安全隐患的部位进行拆除,截至5月6日已拆除约400平方米。
目前,我局对湖北建基混凝土工程有限公司下达了停产通知书,对公司及相关责任人进行立案查处,并对其所供商品混凝土项目全部停工,逐一进行检验检测。相关进展情况将及时对外公布。
汉川市住房和城乡建设局
2021年5月7日
帝景壹号院宣传资料显示,该小区地处汉川城北新区的核心地段,项目总占地约5.1万平方米,总建面约21万平方米,容积率3.5,绿地率30%,整个项目由12栋27—32层的高层住宅和6800平方米的商业综合体及2000平方米的幼儿园组成。
开发商有关负责人告诉极目新闻记者,该公司确实正在拆除一栋楼的楼板。现场施工过程中,他们和提供混凝土的厂家发现,有一个批次的混凝土配比存在问题,致使混凝土的强度达不到安全要求,于是便组织人员对涉及楼栋的400多平方米的混凝土楼板层进行了拆除。
“现在的房子建到了3-4层,涉及的是8号楼的4楼楼板层。”这名负责人称,这一拆将造成400多万元的损失,可楼盘的质量、安全与损失相比无疑更重要。
公开资料显示,建筑施工过程中,混凝土强度不合格,可能会造成结构承载能力下降、使用年限降低;抗渗,抗冻性能及耐久性下降等后果。

依据GB50204-2015《混凝土结构工程施工质量验收规范》,混凝土结构子分部工程施工质量验收,除了观感质量应合格外,结构实体检验也必须合格。 结构实体检验主要针对涉及混凝土结构安全的有代表性的部位进行,包括三大项内容:①混凝土强度、②钢筋保护层厚度、③结构位置与尺寸偏差。
一
混凝土强度检验

① 同条件养护试件

② 回弹-取芯法
结构实体混凝土强度应按不同强度等级分别检验,检验方法宜采用同条件养护试件方法;当未取得同条件养护试件强度或同条件养护试件强度不符合要求时,可采用回弹-取芯法进行检验。
混凝土强度检验时的等效养护龄期可取日平均温度逐日累计达到600℃·d时所对应的龄期,且不应小于14d。日平均温度为0℃及以下的龄期不计入。
冬期施工时,等效养护龄期计算时温度可取结构构件实际养护温度,也可根据结构构件的实际养护条件,按照同条件养护试件强度与在标准养护条件下28d龄期试件强度相等的原则由监理、施工等各方共同确定。
同条件养护试件强度检验
1
同条件养护试件的取样和留置应符合下列规定:
(1)同条件养护试件所对应的结构构件或结构部位,应由施工、监理等各方共同选定,且同条件养护试件的取样宜均匀分布于工程施工周期内;
(2)同条件养护试件应在混凝土浇筑入模处见证取样;
(3)同条件养护试件应留置在靠近相应结构构件的适当位置,并应采取相同的养护方法;
(4)同一强度等级的同条件养护试件不宜少于10组,且不应少于3组。每连续两层楼取样不应少于1组;每2000m³取样不得少于一组。
2
每组同条件养护试件的强度值应根据强度试验结果按现行国家标准《普通混凝土力学性能试验方法标准》GB/T50081的规定确定。
3
对同一强度等级的同条件养护试件,其强度值应除以0.88后按现行国家标准《混凝土强度检验评定标准》GB/T50107的有关规定进行评定,评定结果符合要求时可判结构实体混凝土强度合格。
回弹-取芯法强度检验
1
回弹构件的抽取应符合下列规定:
(1)同一混凝土强度等级的柱、梁、墙、板,抽取构件最小数量应符合下表规定,并应均匀分布;

(2)不宜抽取截面高度小于300mm的梁和边长小于300mm的柱。
2
每个构件应选取不少于5个测区进行回弹检测及回弹值计算,应符合现行行业标准《回弹法检测混凝土抗压强度技术规程》JGJ/T23对单个构件检测的有关规定。楼板构件的回弹宜在板底进行。
3
对同一强度等级的混凝土,应将每个构件5个测区中的最小测区平均回弹值进行排序,并在其最小的3个测区各钻取1个芯样。芯样应采用带水冷却装置的薄壁空心钻钻取,其直径宜为100mm,且不宜小于混凝土骨料最大粒径的3倍。
4
芯样试件的端部宜采用环氧胶泥或聚合物水泥砂浆补平,也可采用硫黄胶泥修补。加工后芯样试件的尺寸偏差与外观质最应符合下列规定:
(1)芯样试件的高度与直径之比实测值不应小于0.95,也不应大于1.05;
(2)沿芯样高度的任一直径与其平均值之差不应大于2mm;
(3)芯样试件端面的不平整度在100mm长度内不应大于0.1mm;
(4)芯样试件端面与轴线的不垂直度不应大于1°;
(5)芯样不应有裂缝、缺陷及钢筋等其他杂物。
5
芯样试件尺寸的量测应符合下列规定:
(1)应采用游标卡尺在芯样试件中部互相垂直的两个位置测量直径,取其算术平均值作为芯样试件的直径,精确至0.1mm;
(2)应采用钢板尺测量芯样试件的高度,精确至1mm;
(3)垂直度应采用游标量角器测量芯样试件两个端线与轴线的夹角,精确至0.1°;
(4)平整度应采用钢板尺或角尺紧靠在芯样试件端面上,一面转动钢板尺,一面用塞尺测量钢板尺与芯样试件端面之间的缝隙;也可采用其他专用设备测量。
6
芯样试件应按现行国家标准《普通混凝土力学性能试验方法标准》GB/T50081中圆柱体试件的规定进行抗压强度试验。
7
对同一强度等级的构件,当符合下列规定时,结构实体混凝土强度可判为合格:
(1)三个芯样的抗压强度算术平均值不小于设计要求的混凝土强度等级值的88%;
(2)三个芯样抗压强度的最小值不小于设计要求的混凝土强度等级值的80%。
二
钢筋保护层厚度检验

钢筋保护层厚度检验
1
结构实体钢筋保护层厚度检验构件的选取应均匀分布,并应符合下列规定:
(1)对非悬挑梁板类构件,应各抽取构件数量的2%且不少于5个构件进行检验。
(2)对悬挑梁,应抽取构件数量的5%且不少于10个构件进行检验;当悬挑梁数量少于10个时,应全数检验。
(3)对悬挑板,应抽取构件数量的10%且不少于20个构件进行检验;当悬挑板数量少于20个时,应全数检验。
2
对选定的梁类构件,应对全部纵向受力钢筋的保护层厚度进行检验;对选定的板类构件,应抽取不少于6根纵向受力钢筋的保护层厚度进行检验。对每根钢筋,应选择有代表性的不同部位量测3点取平均值。
3
钢筋保护层厚度的检验,可采用非破损或局部破损的方法,也可采用非破损方法并用局部破损方法进行校准。当采用非破损方法检验时,所使用的检测仪器应经过计量检验,检测操作应符合相应规程的规定。
钢筋保护层厚度检验的检测误差不应大于1mm。
4
钢筋保护层厚度检验时,纵向受力钢筋保护层厚度的允许偏差应符合下表规定。

5
梁类、板类构件纵向受力钢筋的保护层厚度应分别进行验收,并应符合下列规定:
(1)当全部钢筋保护层厚度检验的合格率为90%及以上时,可判为合格;
(2)当全部钢筋保护层厚度检验的合格率小于90%但不小于80%时,可再抽取相同数量的构件进行检验;当按两次抽样总和计算的合格率为90%及以上时,仍可判为合格;
(3)每次抽样检验结果中不合格点的最大偏差均不应大于本规范附录F.0.4条规定允许偏差的1.5倍。
三
结构位置与尺寸偏差检验

结构位置与尺寸偏差检验
1
结构实体位置与尺寸偏差检验构件的选取应均匀分布,并应符合下列规定:
(1)梁、柱应抽取构件数量的1%,且不应少于3个构件;
(2)墙、板应按有代表性的自然间抽取1%,且不应少于3间;
(3)层高应按有代表性的自然间抽查1%,且不应少于3间。
2
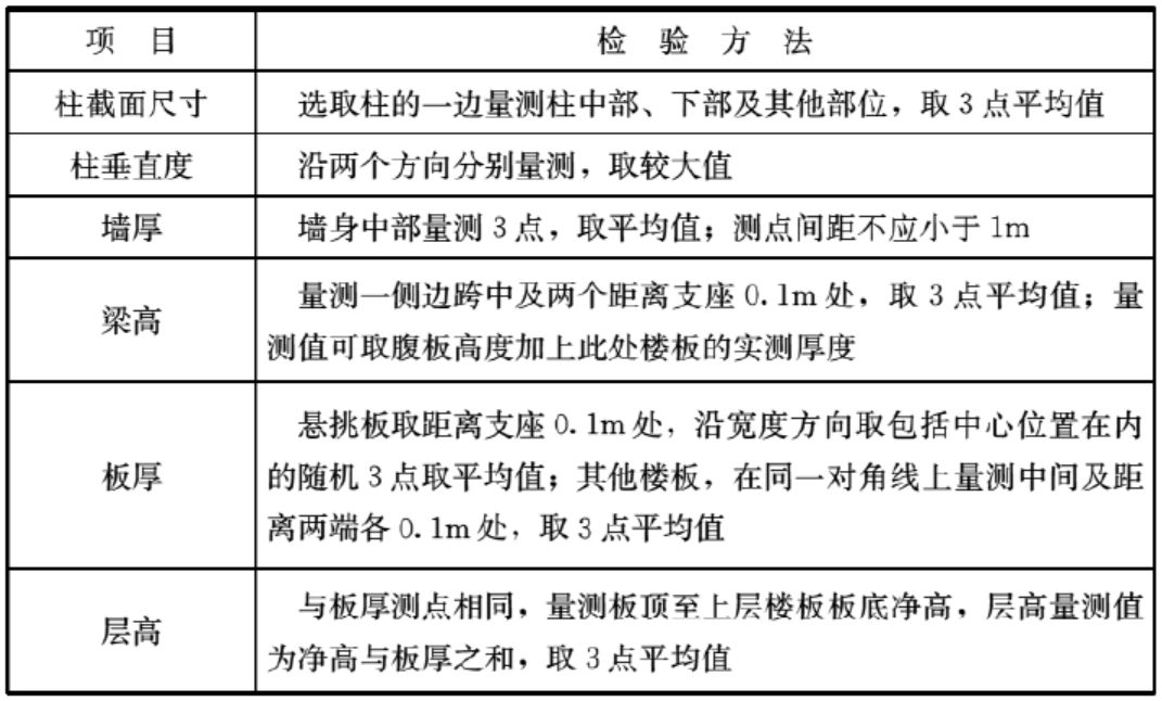
对选定的构件,检验项目及检验方法应符合下表规定,允许偏差及检验方法应符合GB50204-2015《混凝土结构工程施工质量验收规范》表8.3.2和表9.3.10的规定,精确至1mm。

3
墙厚、板厚、层高的检验可采用非破损或局部破损的方法,也可采用非破损方法并用局部破掼方法进行校准。当采用非破损方法检验时,所使用的检测仪器应经过计量检验,检测操作应符合国家现行相关标准的规定。
4
结构实体位置与尺寸偏差项目应分别进行验收,并应符合下列规定:
(1)当检验项目的合格率为80%及以上时,可判为合格;
(2)当检验项目的合格率小于80%但不小于70%时,可再抽取相同数量的构件进行检验;当按两次抽样总和计算的合格率为80%及以上时,仍可判为合格。
以上内容来源于网络收集整理,如有侵权请联系客服