来源:中国施工企业管理协会
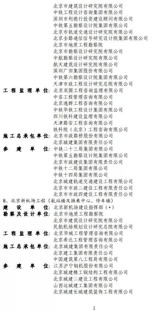
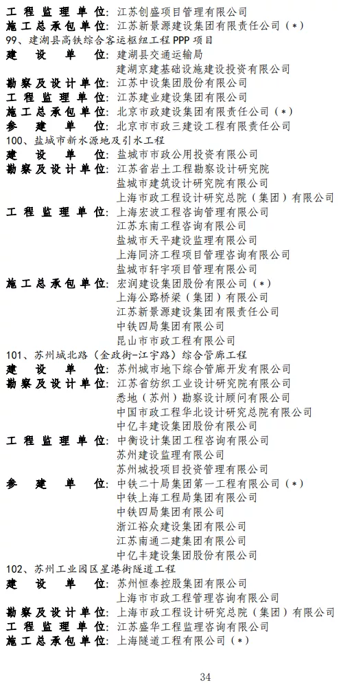
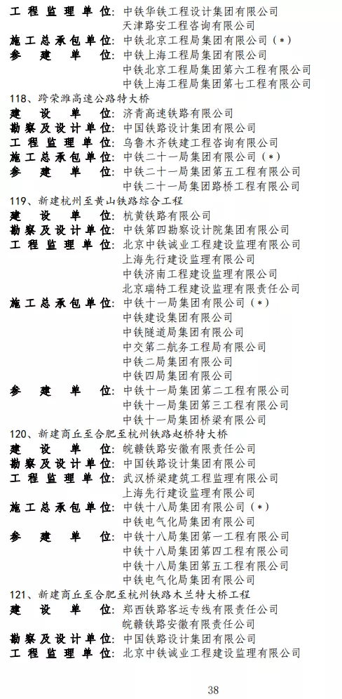
近日,中国施工企业管理协会公示了2020-2021年度第二批国家优质工程奖候选工程名单,近400项工程入选。 附原文: 关于2020-2021年度第二批国家优质工程奖候选工程名单的公示 根据《国家优质工程奖评选办法》,中国施工企业管理协会于10月23日至24日召开了2020-2021年度第二批国家优质工程奖专家评审会议。现将通过评审的候选工程名单(见附件)向社会公示。 公示期为2021年10月28日至11月11日。在此期间,请各推荐单位、申报单位注意核实公示信息。对候选工程存有异议的单位和个人,请通过以下方式实名反映情况。 电话:(010)63253416、63253428 地址:北京市海淀区北小马厂6号华天大厦四层 邮编:100038 邮箱:guoyou@cacem.com.cn 附件:2020-2021年度第二批国家优质工程奖候选工程名单.pdf 国家工程建设质量奖审定委员会办公室 2021年10月28日




















































































以上内容来源于网络收集整理,如有侵权请联系客服