来源:各部委网站,建筑管理
截至目前,已有五大资质标准发布,明确了对注册人员和职称人员的数量要求,基本上都对人员要求放宽了,按照时间线整理如下:
2021年6月,自然资源部办公厅印发《测绘资质管理办法》和《测绘资质分类分级标准》,2021年7月1日开始执行。
取消测绘资质对注册测绘师的要求,与职称挂钩。
没有测绘专业高级职称的注册测绘师可以计入中级测绘专业技术人员。
《社会消防技术服务管理规定》已经2021年8月17日应急管理部第27次部务会议审议通过,现予公布,自2021年11月9日起施行。
1、取消了消防设施维护保养检测、消防安全评估机构资质许可,企业办理营业执照后即可开展经营活动。
2、取消了消防技术服务机构的分级制度,适当降低了从业条件,下调了消防技术服务机构的工作场所建筑面积和注册消防工程师人数要求。与原有资质条件相比,消防技术服务机构从业条件主要有以下几点变化:
一是下调了场所面积
二是减少了消防技术服务从业人员数量
将消防设施维护保养检测机构的注册消防工程师最少从业人数由最多10人降低到2人,其中一级注册消防工程师不少于1人;
将消防安全评估机构的注册消防工程师最少从业人数由最多12人降低到2人,其中一级注册消防工程师不少于1人;
将同时从事两项社会消防技术服务活动的机构注册消防工程师最少从业人数降低到2人,其中一级注册消防工程师不少于1人。
三是明确了消防设施维护保养检测机构中消防设施操作员的具体数量
要求取得消防设施操作员国家职业资格证书的人员不少于6人,其中中级技能等级以上的不少于2人。
同时,取消了高级技能等级以上的人员数量有关要求。
原文链接:
https://www.mem.gov.cn/gk/zfxxgkpt/fdzdgknr/202109/t20210923_398961.shtml
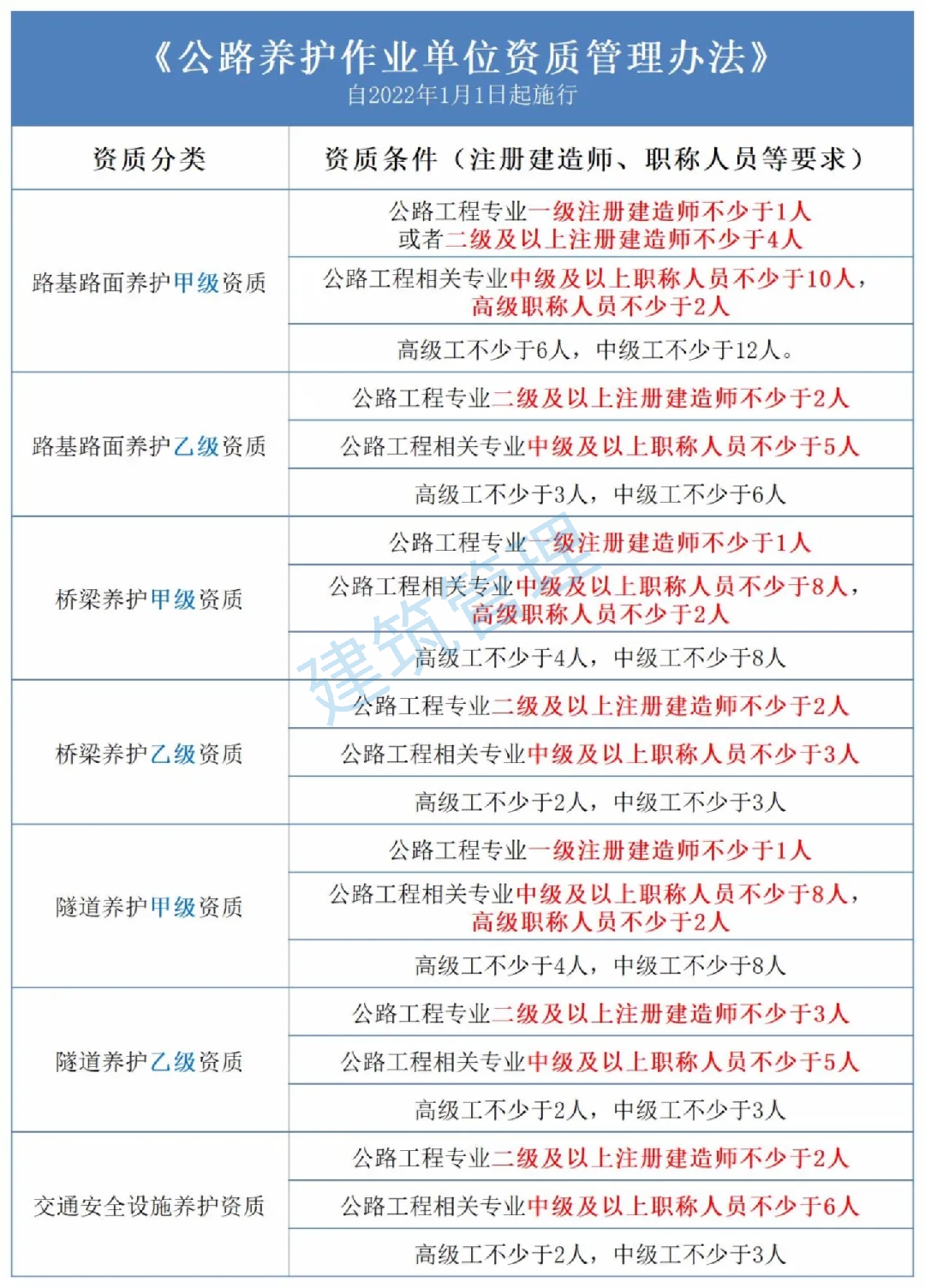
《公路养护作业单位资质管理办法》已于2021年8月25日经第22次部务会议通过,自2022年1月1日起施行。
公路养护作业单位资质分为路基路面、桥梁、隧道、交通安全设施养护四个序列。路基路面、桥梁、隧道养护资质下设甲、乙两个等级,交通安全设施养护资质不分等级。
《办法》新增并明确了对建造师、职称人员、技术工人、造价工程师人数的需求:

11月2日,住建部发布关于征求《工程造价咨询业管理办法》(征求意见稿)意见的函。对《工程造价咨询企业管理办法》和《注册造价工程师管理办法》进行了合并修订。
一、本次修订删除了关于工程造价咨询企业资质的有关条款。为落实国务院7号文要求,本次修订删除了149号部令中关于工程造价咨询企业资质的相关条款(149号部令第八条至第十八条)。
注:原工程造价咨询企业资质等级分为甲级、乙级,均对造价师人数作出要求,本次修订全部删除。
二、本次修订要求工程造价成果文件应当由一级注册造价工程师审核、签字盖章。
工程造价成果文件的编制人与审核人不得为同一注册造价工程师。
原《工程造价咨询企业管理办法》第二十二条 第二款
工程造价成果文件应当由工程造价咨询企业加盖有企业名称、资质等级及证书编号的执业印章,并由执行咨询业务的注册造价工程师签字、加盖执业印章。
11月2日,据司法部官网显示,住房和城乡建设部拟修改《房地产开发企业资质管理规定》,现向社会公开征求意见。
房地产开发企业资质一、二、三、四四个资质等级修改为一、二两个资质等级。二级资质的人员要求大大放宽。
修改后的二级资质人员要求:
“1.有职称的建筑、结构、财务、房地产及有关经济类的专业管理人员不少于5人,持有资格证书的专职会计人员不少于2人;
“2.工程技术负责人具有相应专业中级以上职称,财务负责人具有相应专业初级以上职称,配有专业统计人员;
“3.具有完善的质量保证体系,在房地产开发活动中落实工程质量管理职责。”
修改前的人员要求:
5.有职称的建筑、结构、财务、房地产及有关经济类的专业管理人员不少于20人,其中具有中级以上职称的管理人员不少于10人,持有资格证书的专职会计人员不少于3人;
6.工程技术、财务、统计等业务负责人具有相应专业中级以上职称;
以上内容来源于网络收集整理,如有侵权请联系客服