近日,海南省住建厅印发《海南省建筑工程施工现场关键岗位人员配备和在岗履职管理办法》,自印发之日起施行。
施工现场关键岗位人员包括:
承包单位派驻项目的项目经理、技术负责人、施工员、质量员、专职安全生产管理人员(安全员)、资料员、劳资专管员;
监理单位派驻项目的总监理工程师、总监理工程师代表、专业监理工程师、监理员;
还包括施工项目负责人、设计现场负责人(即设计现场代表)。
招投标
1、企业参与某一项目投标的,从投标文件提交之日起至评标结束之日,其投标文件中承诺的关键岗位人员不得在其他项目投标中重复使用。已经中标的关键岗位人员不得重复参与其他项目投标。
2、评标过程中,评标委员会应将投标人施工现场关键岗位人员配备情况纳入评审内容。
3、招标人在中标通知书中应根据中标人投标文件注明关键岗位人员姓名、职务、资格或相关证书证号及身份证号。分阶段配备的,还应注明人员任职阶段。
4、除不可抗力等9种情形外,企业自中标(合同签订)之日起至完成合同约定工程量之日止,承包单位项目经理、总监理工程师,以及依法必须招标项目的所有关键岗位人员不得申请变更。对擅自变更或撤离的,按照相关规定予以处理。
到岗履职
1、考勤方式。关键岗位人员采用人脸等生物识别技术实施实名制信息化考勤,到岗时间依据服务平台中记载的考勤时间进行计算。
注:在《海南省工程建设领域施工现场人员实名制监督管理办法》中也提出:施工现场人员每次出入施工现场必须按规定使用考勤设备进行劳动考勤。采用人脸等生物识别技术进行电子打卡。
2、履职时间要求:
承包单位项目经理、工程总承包项目的施工项目负责人及设计现场负责人,其在岗履职时间不得少于应到岗时间(扣除法定节假日时间)的80%;
总监理工程师每项目在岗履职时间不得少于应到岗时间(扣除法定节假日时间)的40%;
除上述人员外的项目其他关键岗位人员应在管理职责内全勤在岗(原则确定为22天)。
3、探索将在岗履职与业绩认定挂钩。对关键岗位人员综合平均考勤时间低于应到岗时间50%的,不予认定为该企业业绩。
4、项目经理、工程总承包项目的施工项目负责人及设计现场负责人、总监理工程师存在下列情形之一的,认定其未履行管理义务:
(一)项目经理、工程总承包项目的施工项目负责人及设计现场负责人在岗履职时间少于应到岗时间80%,总监理工程师在岗履职时间少于应到岗时间的40%;
(二)半年内缺席四分之一及以上次数工地例会的;
(三)未按法律法规或规范要求在工程施工管理相关文件上签字或加盖执业印章,或由他人代签的;
(四)未按法律法规或规范要求参加工程分部分项关键节点施工或验收的;
(五)法律法规规定的其他情形。
5、项目存在以下情形之一的,认定项目中标后履约不符合要求或未履行管理义务:
(一)项目关键岗位人员综合平均考勤时间低于应到岗时间50%的;
(二)关键岗位人员应到岗时间低于招标文件或合同要求的。
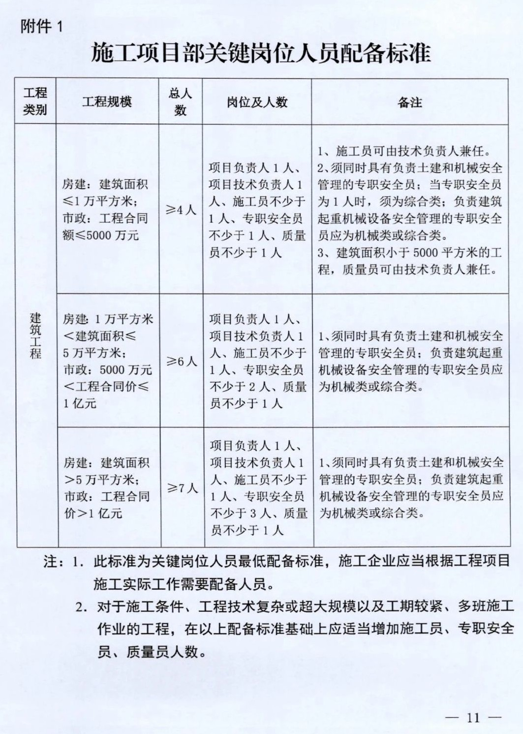
附件1:海南省建筑工程承包单位现场关键岗位人员配备标准



注:1.工程实施工程总承包的,在此基础上配备施工项目负责人、设计现场负责人以及其他管理人员,组建工程总承包项目部。工程总承包项目经理符合条件的可同时担任施工项目负责人。
2.此标准为关键岗位人员最低配备标准。当专职安全生产管理人员为2人及以上时,其中一名专职安全生产管理人员参与机械起重设备安全管理;专职安全生产管理人员为1人时,应配备专职或兼职机械管理人员。
3.对于复杂的体育场所、综合性工程以及工期较紧、多班施工作业的工程,在以上配备标准基础上应适当增加施工员、质量员、专职安全生产管理人员人数。
附件2:海南省建筑工程监理单位现场关键岗位人员配备标准

注:1.此标准为关键岗位人员最低配备标准。监理单位可以任命专业监理工程师或监理员兼职负责安全监理、测量复核和见证取样工作。
2.对同时担任多个建筑工程项目总监理工程师的,监理单位应在其监理的每个建筑工程项目现场监理部配备总监理工程师代表。
3.本办法所指监理员是指从事具体监理工作,具有中专及以上学历并经过监理业务培训的人员。
4.工程投资额在500万元以下的项目关键岗位人员的配备数量,由业主和监理方根据实际情况协商确定,在《建设工程监理合同》中注明。

此前,湖南省住建厅也发布了《湖南省建筑工程施工项目部和现场监理部关键岗位人员配备管理办法》,自2021年3月15日起实施。
中标通知书中应注明项目经理或总监理工程师姓名及证号。
除不可抗力因素外,中标单位自投标截止之日起至完成合同约定工程量之日止,不得更换和撤离项目负责人和总监理工程师。
施工期间,所有关键岗位人员都应到岗履职,并通过实名制人脸识别考勤设备进行每日考勤。
月考勤率低于70%的,工程质量安全监督机构应责令其整改,对拒不整改或整改不到位的,记录1次违规行为;月考勤率低于50%的,质监机构核实后记录1次违规行为,并责令整改。有关检查处理情况,应录入“湖南省工程项目动态监管平台”。
在组织各类检查时,应将施工项目部、现场监理部关键岗位人员配备、到岗履职情况作为检查重点。
对施工项目部、现场监理部关键岗位人员数量进行优化缩减,仅规定不同规模最低岗位数量。



相关阅读:住建厅:中标后不得更换、撤离项目负责人和总监!每天须人脸识别考勤!
目前31省市关于实名制文件如下:

附原文:

海南省住房和城乡建设厅关于印发《海南省建筑工程施工现场关键岗位人员配备和在岗履职管理办法》的通知
琼建管〔2021〕281号
各市县住房和城乡建设局、洋浦经济开发区规划建设土地局,各政务服务中心(政务管理局),各园区管理局(管委会),各有关企业,各相关单位:
为规范我省建筑工程施工现场关键岗位人员配备和在岗履职管理,保障建筑工程质量安全,我厅制定了《海南省建筑工程施工现场关键岗位人员配备和在岗履职管理办法》。现印发给你们,请遵照执行。执行中的问题和建议,请反馈我厅建筑市场监管处。
联系电话:65352853
海南省住房和城乡建设厅
2021年12月14日
(此件主动公开)
海南省建筑工程施工现场关键岗位人员配备和在岗履职管理办法
第一条为规范建筑工程施工现场项目关键岗位人员配备和管理,营造良好建筑市场秩序,保障工程质量和施工安全,根据《招标投标法》《建设工程质量管理条例》《建设工程安全生产管理条例》《建筑施工企业安全生产管理机构及专职安全生产管理人员配备办法》《建筑工程施工发包与承包违法行为认定查处管理办法》《建筑工人实名制管理办法(试行)》《海南省工程建设领域施工现场人员实名制监督管理办法》和有关法律法规、标准规范等规定,结合本省实际,制定本办法。
第二条在本省行政区域内从事新建、改建、扩建活动的建筑工程施工现场关键岗位人员的配备和在岗履职管理适用本办法。
本办法所称建筑工程是指房屋建筑及其附属设施的建造、装饰装修和与其配套的线路、管道、设备的安装以及城镇市政基础设施工程。
本办法所称施工现场关键岗位人员包括承包单位派驻项目的项目经理、技术负责人、施工员、质量员、专职安全生产管理人员(安全员)、资料员、劳资专管员,监理单位派驻项目的总监理工程师、总监理工程师代表、专业监理工程师、监理员。本办法所称承包单位包括工程总承包单位、施工总承包单位、以及依法与建设单位直接签订合同的专业承包单位。项目实施工程总承包的,关键岗位人员还包括施工项目负责人、设计现场负责人(即设计现场代表)。
第三条省住房城乡建设主管部门依托建筑市场监管公共服务服务平台(以下简称服务平台)完善实名制监管系统,在全省统一实施人员配备和在岗履职的监管工作。服务平台记录的管理数据作为行政主管部门认定企业履行项目管理义务、落实标后履约、人员在岗履职情况以及开展业绩认定、评奖评优、资质资格办理、诚信评价等工作的依据。
第四条建筑工程承包单位、监理单位配备的施工现场关键岗位人员数量不得低于本办法规定(详见附件1、附件2)。企业应根据工程需要配备见证员、标准员、材料员、造价人员等其他相应管理人员。
企业可根据工程项目施工进度安排,编制人力资源配备计划,分阶段配备关键岗位人员,报建设单位同意和项目所在地住房城乡建设主管部门(包括其委托的工程质量安全监督机构,下同)备案后,按人力资源配备计划实施。
企业应与关键岗位人员订立劳动合同、建立劳动工资关系,依法为其缴纳社会保险,并在施工现场保存以上相关资料复印件备查。
第五条除同一工程相邻分段发包或分期施工情形及本办法有明确规定外,关键岗位人员不得同时在其他建筑工程项目中任职,也不得在本项目上兼任其他岗位。
第六条国家注册监理工程师不得同时跨省(直辖市)担任建筑工程项目的总监理工程师。经建设单位同意,国家注册监理工程师可以在我省同时担任不超过3个建筑工程项目的总监理工程师。对同时担任数个建筑工程项目总监理工程师的,监理单位应在其监理的每个建筑工程项目配备总监理工程师代表或指定一名符合条件的现场专业监理工程师兼任总监理工程师代表。
机电设备等安装专业(给排水、电气、暖气通风、消防、人防、设备安装等专业)监理工程师不得同时跨省(直辖市)担任建筑工程项目的专业监理工程师。经建设单位同意,可以同时兼任其他项目安装专业监理工程师,但在其专业工程施工阶段应驻场履职。
第七条发包人在招标文件(合同约定)中应要求投标人(承包人)按照法律法规、规范标准和本办法规定配备施工现场关键岗位人员,并同时明确不按规定配备及擅自变更关键岗位人员的违约责任。
企业在参与投标时,应根据工程项目的规模、特点和招标文件要求,在投标文件中明确施工现场关键岗位人员的配备情况。需要分阶段配备关键岗位人员的,在投标文件中应同时明确各阶段人员配备情况。
除本办法第五条、第六条情形外,企业参与某一项目投标的,从投标文件提交之日起至评标结束之日,其投标文件中承诺的关键岗位人员不得在其他项目投标中重复使用。已经中标的关键岗位人员不得重复参与其他项目投标。
第八条评标过程中,评标委员会应将投标人施工现场关键岗位人员配备情况纳入评审内容。查验各关键岗位人员相关证书,人员配备是否达到本办法要求。
招标人在中标通知书(详见附件3、附件4、附件5)中应根据中标人投标文件注明关键岗位人员姓名、职务、资格或相关证书证号及身份证号。分阶段配备的,还应注明人员任职阶段。
建筑工程承包合同、工程监理合同中应明确承包单位项目经理、总监理工程师,且应与投标文件、中标通知书一致。
第九条关键岗位人员持有住房城乡建设主管部门颁发或认可的住房和城乡建设领域施工现场专业人员证书,其证书应能通过住房城乡建设行业从业人员培训管理信息系统(http://admin.zhujianpeixun.com/)查询其真伪,或提供由相关政府主管部门(或其认可的机构)出具的证书真实性证明。
第十条除下列情形外,企业自中标(合同签订)之日起至完成合同约定工程量之日止,承包单位项目经理、总监理工程师,以及依法必须招标项目的所有关键岗位人员不得申请变更。对擅自变更或撤离的,按照相关规定予以处理。
(一)遭遇自然灾害等不可抗力因素需要变更的;
(二)已解除聘用关系,并且所有注册执业证书已经从本企业注销或已提交注销申请且书面承诺在法定办结时间内完成注销;
(三)因公司岗位调整,且已在项目开工后任职满90天的;
(四)取得中标通知书后因非自身原因超过120天项目未开工的;
(五)取得施工许可证后因非自身原因项目延期开工达90天以上或者开工后项目停工达90天以上的;
(六)经二级甲等及以上等级医院证明因身体原因无法坚持施工现场管理工作的;
(七)因违法违规行为不能继续从事施工现场管理工作的;
(八)建设单位依据合同约定认为履职不力要求撤换的;
(九)其他法律法规规定的情形。
第十一条在工程建设过程中,企业应严格按照投标承诺(合同约定)的主要管理人员配备情况组建现场管理部,并在开工前将关键岗位人员信息录入服务平台。
第十二条承包单位项目经理、总监理工程师,以及依法必须招标项目的所有关键岗位人员的变更应报项目所在地住房城乡建设主管部门审核同意。社会投资项目除项目经理、总监理工程师之外的其他关键岗位人员的变更,按程序报建设单位审核同意后完成变更。
变更后的关键岗位人员条件不得低于更换前人员要求。
关键岗位人员变更比例原则上不得超过50%。
第十三条承包单位关键岗位人员变更由承包单位提出书面申请和相关证明资料,报监理、建设单位同意。监理单位关键岗位人员变更由监理企业提出书面申请和相关证明资料,报建设单位同意。监理、建设单位应在收到相关材料后,5个工作日内作出意见。
关键岗位人员发生变更的,应在变更完成后的2个工作日内在服务平台上录入新的关键岗位人员信息,并同时录入变更同意文件。
变更的关键岗位人员属于施工许可证上载明的人员的,建设单位应在人员变更完成后5个工作日内按规定向审批部门办理施工许可证相应内容变更。
第十四条承包单位完成合同约定的工程建设内容,监理、建设单位书面同意并报住房城乡建设主管部门确认后,可以撤离本单位关键岗位人员。监理单位施工现场关键岗位人员完成合同约定的本职工作后,经建设单位书面同意并报住房城乡建设主管部门确认后,可以撤离本单位关键岗位人员。
项目取得终止安全监督告知书或项目竣工验收报告或项目实际已投入使用的,企业报住房城乡建设主管部门确认后,现场关键岗位人员可以撤离。
承包单位完成合同约定的工程建设内容提交竣工验收申请后,建设单位应在28日内组织竣工验收。建设单位无合理理由逾期未组织的,企业报住房城乡建设主管部门确认后,现场关键岗位人员可以撤离。
非监理单位原因造成工程延期,监理合同约定的监理服务期到期而建设、监理双方未达成监理服务延期协议的,监理单位向建设单位送达因合同到期不再开展监理工作的书面通知后,可向住房城乡建设主管部门报备撤离关键岗位人员。建设单位应按照规定重新确定监理单位进场开展监理工作。
现场关键岗位人员撤离后,不免除承包单位、监理单位负责项目后续建设、收尾、验收等工作的责任。
第十五条住房城乡建设主管部门收到关键岗位人员变更或撤离报告后,符合本办法规定的,应在5个工作日内予以同意。
第十六条项目所在地住房城乡建设主管部门要按照本办法规定审查关键岗位人员配备情况,查验各关键岗位人员证书和在服务平台的人员信息录入情况,确保配备到位,人证相符。对有未在服务平台上备案关键岗位人员、备案的关键岗位人员与中标通知书(或合同约定)不一致、未按规定及时履行变更程序、关键岗位人员超越资格条件从业等不符合法律法规和本办法规定行为的,依法依规予以处理。
第十七条承包单位项目经理、工程总承包项目的施工项目负责人及设计现场负责人,其在岗履职时间不得少于应到岗时间的80%,总监理工程师每项目在岗履职时间不得少于应到岗时间的40%。除上述人员外的项目其他关键岗位人员应在管理职责内全勤在岗。
项目经理、工程总承包项目的施工项目负责人及设计现场负责人、总监理工程师应到岗时间为工程实际施工时间扣除法定节假日时间,其他关键岗位人员应到岗时间为其任职专业工程实际施工时间扣除法定节假日时间。每月应到岗时间原则确定为22天。
第十八条关键岗位人员因外出学习培训、会议、休假、疾病等原因不能在岗的,应事前在服务平台上进行请假报备。因上述原因连续7天不能到岗的,企业应安排具备同等任职条件的人员顶岗履职,对超过60天不能到岗的,应及时按程序进行人员变更。
请假时间原则上不予从应到岗时间中扣除,确因培训、疾病、公休等客观原因致使请假时间过长达不到月应到岗时间的,可根据请假报备情况,由项目所在地住房城乡建设主管部门审核确认后予以扣除,但每季度累计扣除时间不得超过30天。
工程停工的,承包单位应在办理停工手续后2天内在服务平台上进行登记,并上传相关证明材料后,应到岗时间可扣除停工时间。
第十九条 关键岗位人员采用人脸等生物识别技术实施实名制信息化考勤,到岗时间依据服务平台中记载的考勤时间进行计算。
承包单位负责项目考勤硬件设备设施的配备和管理,保障设备质量和正常运行,用于项目关键岗位人员信息化考勤。
施工现场关键岗位人员应认真在岗履职,在岗时应实施考勤。一次有效考勤应包括进场考勤、出场考勤。
第二十条 项目经理、工程总承包项目的施工项目负责人及设计现场负责人、总监理工程师存在下列情形之一的,认定其未履行管理义务:
(一)项目经理、工程总承包项目的施工项目负责人及设计现场负责人在岗履职时间少于应到岗时间80%,总监理工程师在岗履职时间少于应到岗时间的40%;
(二)半年内缺席四分之一及以上次数工地例会的;
(三)未按法律法规或规范要求在工程施工管理相关文件上签字或加盖执业印章,或由他人代签的;
(四)未按法律法规或规范要求参加工程分部分项关键节点施工或验收的;
(五)法律法规规定的其他情形。
第二十一条项目存在以下情形之一的,认定项目中标后履约不符合要求或未履行管理义务:
(一)项目关键岗位人员综合平均考勤时间低于应到岗时间50%的;
(二)关键岗位人员应到岗时间低于招标文件或合同要求的。
第二十二条住房城乡建设主管部门积极探索将在岗履职与业绩认定挂钩。关键岗位人员业绩认定时,应核验其实名考勤时间是否达到规定要求。对关键岗位人员考勤时间低于本岗位应到岗时间50%的,不予认定为该人员业绩,对同一岗位人员发生变更的,业绩归属于考勤时间最长的岗位人员,且该人员考勤时间不低于本岗位应到岗时间的50%。对关键岗位人员综合平均考勤时间低于应到岗时间50%的,不予认定为该企业业绩。
第二十三条监理例会应形成会议纪要,并附参会签到表,由参会人员本人签字确认。
监理单位应加强承包单位施工现场关键岗位人员在岗履职情况的检查,项目总监理工程师应安排专人检查并形成检查记录。对发现人员配备不达标、擅自更换或撤离、不到岗、不按规定履行职责的,总监理工程师应签发整改单责令其改正并报告建设单位。拒不改正的,应及时报告项目所在地住房城乡建设主管部门。
建设单位应加强对关键岗位人员配备和到岗履职情况的检查,尤其是关键部位施工时到岗履职情况的检查,并形成检查记录。发现人员配备不达标、擅自更换或撤离、不到岗、不按规定履行职责的,应责令其改正;对拒不改正的,应按双方合同约定条款处理并及时报告项目所在地住房城乡建设主管部门。
第二十四条各级住房城乡建设主管部门在日常监督管理中,应将施工现场关键岗位人员配备、实名制考勤、在岗履职情况作为监督管理重点。
对施工现场关键岗位人员配备不达标、擅自更换或撤离、不在岗履行职责的企业、人员,住房城乡建设主管部门可采取以下措施:
(一)责令改正;
(二)约谈施工现场有关关键岗位人员或企业相关负责人;
(三)按规定记入不良记录;
(四)限制评奖评优;
(五)依法予以行政处罚;
(六)对项目建筑市场行为和质量安全情况开展倒查;
(七)列入重点监管对象,提高监督检查频率。
第二十五条 分包工程、拆除工程应根据工程特点,参照本办法执行。承包单位应加强对分包单位的管理。
第二十六条 本办法由海南省住房和城乡建设厅负责解释。
第二十七条 本办法自印发之日起施行,《海南省建筑工程施工项目部和现场监理部关键岗位人员配备和在岗履职管理办法(试行)》(琼建管〔2015〕270号)同时废止。此前已发布招标公告或者办理完成施工许可证项目的人员配备标准可参照原办法实施。
以上内容来源于网络收集整理,如有侵权请联系客服