来源:建设汇
EPC总承包商基于公司经营策略考虑,以较低利润或者无利润中标,在施工过程中如何做到有效经营使企业获得合理回报?
通过实践检验,EPC总承包商只有建立和完善经营管理机制,通过有效的降本增效机制,调动各参建单位和管理人员的积极性,在项目建设过程中在保证项目质量的前提下通过降低成本、增加收入的方式来实现项目效益的最大化。
EPC模式下总承包商增收路径如下图所示:

图 EPC模式下总承包商增收路径
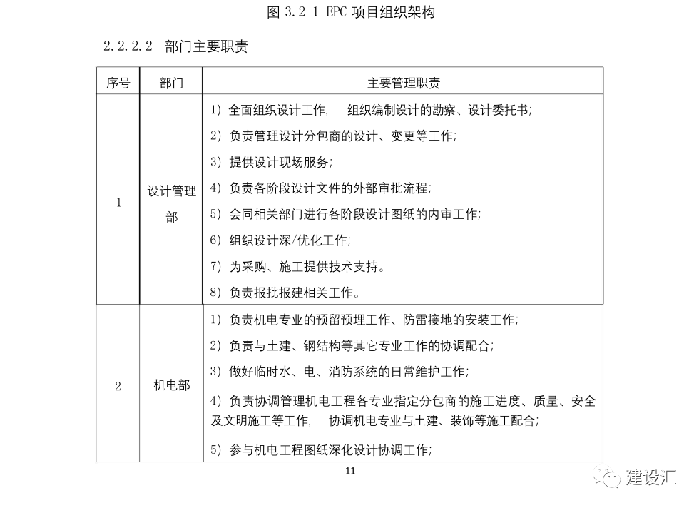
经营管理机制
项目投标前,EPC总承包单位要进行项目建设全过程的策划工作,树立策划先导的指导思想,集中成本、技术等方面专业力量成立投标工作组(或项目筹备组),组织编制项目实施方案、标前成本测算、合同谈判以及对投标技术方案中的关键技术、关键工艺和装备等进行论证、评审等工作。
项目中标后,EPC总承包单位依据项目实际情况首先要确定项目的管理模式、配置项目管理团队和主要装备,建立健全企业定额等基础资料,要重点加强对施工图预算的控制和设计划变更的管理。
项目建设过程中,对市场资源的掌控、对分包单位的管理、对过程的整合能力和集成能力是决定EPC总承包单位发展的关键所在。
在项目移交后,EPC总承包企业要进行市场经营复盘,形成管理闭环,复盘涵盖了项目信息收集和跟踪、市场经营策划、经营工作机制建立和运行、商务对接、竞争对手分析、投标工作组织和落实等市场经营全过程,为后续项目的经营管理提供直接经验。
经营管理策略
(一)工程变更
随着建筑工程的施工,设计方案是否优化,是否符合建筑施工现场条件以及施工情况,是确保建筑工程造价以及建筑工程产品更趋合理和经济的先决条件,同时也是EPC总承包商寻求合理利润源的重要机会。
EPC总承包商提出改进设计方案的合理化建议时,与建设单位讨价还价,设法变更项目,使原报价低的清单项目制定新的高的变更价格,从而提高工程结算总价。
在招标设计阶段,业主并没有充足的时间和精力仔细研究招标图纸的每一个细节,因此在其编制的工程量表中,往往会出现误算、漏算的情况。
作为EPC总承包商,必须对招标文件、施工图、工程量表、工程总承包合同、项目所在地计量和结算规定等方面非常熟悉,在检查、核对招标文件与施工图过程中往往就会发现一些变更情况,这是准确结算的前提和拓宽利润源的基础。
(二)工程索赔
EPC总承包商可针对清单中的项目工程数量误差、工程量清单描述有误、由设计失误或招标文件中的错误、施工图漏项等加以利用,在施工过程中利用这些漏洞进行索赔,提高获利机会。
在合同签订阶段,重视对合同的审查和分析,以预测和发现潜在的索赔机会,在其中应对合同变更、价格补偿、工期索赔的条件可能性、程序等条款予以特别注意和研究。
(三)价款调整
EPC总承包商可对于招标文件中出现的施工项目特征描述与图纸不符、清单错项漏项等,采用不平衡报价,达到结算阶段价款调整的目的。
工程量清单计价模式最后结算原则通常是调量不调价,而造价的调整原则是在原工程报价中有参照的按合同约定的综合单价;如发生调整的,以发承包双方确定调整的综合单价计算。EPC总承包商可利用允许价款调整的范围,在施工阶段通过价款调整策略调高综合单价,达到增收的目的。
价值工程理论应用
EPC总承包商针对施工过程中提出合理化建议,运用价值工程理论进行分析后,可以归纳出合理化建议产生的工程收益的直接表现形式为降低工程投资费用、缩短工程工期、提升工程效益。
(一)节约工程成本
在预算造价已定的条件下,成本越低,企业的利润就越多。降低工程成本是增加项目收益的主要来源之一,所以在保证工程质量前提下,降低工程成本对节约投资、增加发承包双方积累都有利。
总承包商的最终目的是获取更高的经济效益,这是必然的规律,因此,总承包商在EPC项目实施的过程中应该不断的加强成本方案的优化设计,从而有效的降低工程造价,切实提高项目收益。
(二)缩短工程工期
在保证工程质量前提下,EPC总承包商对项目工期优化带来的价值增量为项目收益的来源之一,主要来源于工期优化创造的经济效益提前投产收益、节省的建设期利息和降低的投资风险。
《关于建设工程实行提前竣工奖的暂行规定》中提到,实行提前竣工奖的工程,其实际施工工期比合同规定竣工工期提前的,由建设单位从因提前竣工所获得的经济收益或节约的投资中向EPC总承包商支付奖金。
(三)提升工程效益
根据价值工程指导思想,项目建设并不是一味地追求成本节约,前提是确保工程质量,当然两者有共同目标,也就是最大公约数,就是要寻求质量经济性。
工程建设质量在符合国家标准的前提下,EPC总承包商可以从收益角度考虑质量的优化问题,缩减不合理设计和冗余功能。
推进制度融合,实现管理方法“全覆盖”
不断完善EPC各项制度建设,将项目决策、设计、建造、交付阶段的管理内容流程化和标准化,将设计、造价、报建、计划等管理工作模块化、清单化,形成完备的管理方法和工具。
推进标准化建设。发布《建筑工程标准化做法》,组织编制了主体结构、装饰装修、机电安装等工程质量标准化系列做法,为EPC项目的设计、施工、采购等不同阶段的融合推进,提供了统一的标准化基础,防治质量通病,全面提高工程品质;建立《限额设计参数指标库》,明确了各专业设计参数的合理取值,保证了EPC项目设计阶段的安全性、功能性、统一性,保障了以“成本限额、品质保障”为目标的设计方案的实现;推行《技术规格说明书》,进一步明确设备参数技术规格的标准及内容,从设计参数上进行系统工艺优化,在采购上进行设备优选组合,合理打破小行业垄断,满足客户功能要求,保障工程品质。
推进流程化建设。发布《总承包管理一体化管理办法》,将装饰、安装、智能等公司专业管理人员深度融合到项目总承包管理组织架构中,全面建立专业集成、界面清晰、责权利明确、管理高效的总承包管理模式,充分发挥公司全产业链优势,提升一体化管理能力、激活专业潜能。
推进制度化建设。发布《加强EPC项目管理的指导意见》,对公司EPC项目管理中的投标、超前策划、项目履约、复盘总结、考核评价等9个阶段作出具体要求,明确管理责任,提升EPC项目价值创造力。
打造企业层面“三维矩阵”体系
成立EPC事业部,统筹EPC后台建设。打造事业部、区域公司、专业公司“三维矩阵”式EPC管理体系,实现对EPC项目的专项集中管理。事业部作为公司EPC业务管理中心和运营中心,牵头对EPC项目进行总体策划、支持和服务;区域公司承担EPC项目市场营销指标、区域内配套资源协作指标;专业公司负责具体专业建造,提供相应的专业支撑与服务保障(图1)。
图1 公司层面“三维矩阵”式EPC管理体系

▌2. 打造项目层“三维矩阵”体系
在传统项目中,管理体系通常为以职能部门为主的二维矩阵。而在工期紧、体量大的项目中公司构建“职能部门、工区、专业”的“三维矩阵”式组织管理体系,职能部门、专业组、工区按照岗位融合、资源共享、流程简化的原则,实现解决事项的流程最短,效率最高,并在不同阶段进行组织结构动态调整和矩阵的强弱转换;项目职能部门,统筹各工区、各专业制定总体实施计划,指挥实施;工区是以各个工区的建造生产为主线,负责统筹工区内各专业综合实施的协调和指挥;专业组负责所属专业全过程建造工作(图2)。
图2 项目“三维矩阵”式EPC管理体系

项目初期阶段,弱化工区,强化专业和职能部门。集中有限的资源,解决项目初期各项问题,统筹制定实施策划,为现场建造创造大干快上的条件;项目中后期阶段,强化工区,弱化专业运行主体和职能部门;尤其在项目后期的收尾和运营维护阶段,需要进一步强化工区,加强工区内的统一协调。总而言之,需要根据项目实际情况,及时动态调整工区、专业与职能部门的主从关系,确保项目有序推进,高效履约(图3)。
图3 不同阶段项目“三维矩阵”管理体系强弱变化

公司自上而下,深化总承包管理体系改革,初步形成公司–项目–专业三个层级的总承包管理体系。但是总承包管理能力建设是一个漫长的过程,在以后的推进过程中,重点进行提升:一是继续深化总承包管理体系改革,完善三个层级的管理体系;二是着力培育总承包管理的核心能力,打造专家型、复合型管理人才库;三是聚焦全产业链的优势资源整合,创造价值最优。
新要求下企业如何布局
工程总承包管理
在新时代背景下,对我们建筑业管理链条上的每一个企业来说,无论是投资商、还是承包商,都应该充分认识到工程总承包的价值内涵和价值创造力,都应该主动拥抱工程总承包这一发展趋势,谋篇布局。
企业布局工程总承包管理,需要企业强大的后台支撑能力和前端协调能力共同组成,建立前端和后台高效协同联动机制,形成强大的项目总体策划和设计管理、资源整合、专业管理等能力,以核心业务为主,进行全产业链有机整合,通过高效的总承包管理,为客户提供全过程服务。
随着新时代的新要求,中建三局确立了“成为最具价值创造力的世界一流投资建设集团”的战略目标,明确了“向综合性的高端建造商转型”“向建造投资并重的现代企业集团转型”“向海内外一体化的跨国企业转型”的战略路径,这与工程总承包的价值创造、全阶段综合管理、海内外同步发展的管理理念高度契合,我们将围绕“统筹一个全局,布局两个市场,构建三类平台,建立四个管理体系,推进五个集成方法,打造六项核心能力”持续推进工程总承包管理工作。
统筹一个全局。
统筹企业全局,建立企业各层级的工程总承包管理体系。
一是企业层面,全面负责总承包管理的统筹、指导、督促、检查与考核,建立包括体系、薪酬、配套制度等重大事项解决方案。
二是项目层面,要从组织架构、人员配置、管理手段、沟通机制、绩效考核等方面适应总承包管理的内在需要。
三是建立前后台协同机制,从整体策划管理、设计及设计管理、建造管理等方面形成高效合力。
布局两个市场。
布局“国内”与“国际”两个市场协同发展。
一是深耕国内市场,做好在手EPC项目履约工作,形成一批稳定的工程总承包战略客户群。
二是拓展海外市场,紧跟国家“一带一路”战略导向,大力开展F+EPC、EPC+O等模式。
构建三类平台。
构建企业总承包管理的“知识库”“资源库”和“人才库”。
一是加速完善知识库,充分发挥知识共享的引领作用,建立企业知识库平台,加速各专业的设计与深化设计能力和专业综合管理能力等全方面的知识积累和共享。
二是在知识库框架下扩展资源库,包含“工艺库、定额库、成本库”等,涵盖“招采、设计、施工”等业务过程,逐步形成企业数据库。
三是加速充实人才库,加强内部复合型及专家型人才培养和非传统专业型人才的引进,建立“总部统筹、上下联动、双向考核”的运行机制,完善“培训多样、渠道多元、立足实践”的培养机制,突出“多通道发展、差异化薪酬”的激励机制,培养总承包管理人才。
建立四个管理体系。
建立“组织保障体系、制度保证体系、绩效考核体系和客户评价体系”四个管理体系。
一是组织保障体系,按照“战略管控型”总部定位,建立集团、公司和分公司不同层级的总承包管理机构职能,结合实际需求建立运行机制,为工程总承包项目提供后台服务。
二是制度保证体系,结合EPC项目类型、业主需求和区域特点,总结提炼EPC项目所需的制度流程、合约规划和示范文本等。
三是绩效考核体系,厘清总承包管理岗位的核心职责,建立企业和项目两个层级的绩效考核体系,企业层级重在体系建设、团队培养、后台支撑等指标,项目层级重在工作成效、输出成果、团队能力等指标。
四是客户评价体系,构建项目各方与总包方之间的双向评价指标体系,固化评价机制,形成检查评价、成果反馈、问题整改、总结提升的良性循环。
推进五个集成方法。
以五个集成方法全面推进总承包管理。
一是全需求集成,统筹出资方、建设方、分包方、运营方、使用方等多层级需求,通过策划阶段的需求集成,实现建设阶段、运维阶段的价值最优。
二是全组织集成,针对工程总承包商自身,构建扁平化矩阵式组织模式,打破职能部门之间的壁垒;针对项目各参建方,建立畅通高效的沟通机制、公平公正的互评机制、清晰明确的权责界面等,提升跨组织间协同效率。
三是全资源集成,在不同标准、不同种类资源的整合上,充分发挥项目报建、设计、建造等阶段集成合作方的专业优势、资源优势、技术优势和社会优势等,保证项目整体目标实现。
四是全过程集成,通过以计划为主线,以设计为核心,以招采为途径,实现跨阶段集成,变革设计、采购、建造等彼此割裂的局面,为项目整体增值。
五是全专业集成,以接口管理和流程管理为途径,打通跨专业协作渠道,将众多专业集成为一个系统工程。
打造六项核心能力。
通过EPC项目的管理实践,打造企业六项核心能力。
一是整体策划能力,通过加强投标前“工程整体策划”和动工前“工程整体策划”,做到项目管理定位准确、合约采购清晰、建造组织合理,确保项目高品质履约。
二是计划管理能力,通过系统梳理报建、设计、招采、建造等业务,总结形成不同项目全生命周期的计划管理模型,将项目工期、资源、成本等要素相关联,建立企业层级工期定额库。
三是设计管理能力,建立不同类型建筑、不同档次级别的设计交付标准,为客户提供价值最优方案;加强开展与设计、咨询单位的长效合作,提升设计管理能力。
四是合约招采能力,培养精通各类采购业务,具备发标、评标、成本测算与合约谈判能力的团队,完善技术规格书与合约界面库,沉淀不同分供方、部品设备数据信息,以满足项目不同需求。
五是资源保障能力,强化已有资源的集中建设,通过考核、筛选,审定入库;加强非传统资源的引进、招采,建立战略合作伙伴关系;集成合作方的相关资源,为项目提供支撑。
六是市场开拓能力,根据业主需求特点,对于习惯采用EPC模式进行项目招标的业主,建立常态化的沟通交流渠道;对于潜在EPC业主,通过提供“定制化”“增值化”服务,使工程总承包成为一种新的营销模式。
本手册共计101页,编制详细,值得借鉴!转发朋友圈即可添加微信390871159获取完整电子版。
EPC 项目作业指导手册
(试行版)




























以上内容来源于网络收集整理,如有侵权请联系客服