此前,海南和湖南两地住建厅发布关于建筑工程施工现场关键岗位人员配备和在岗履职管理的相关文件,提出中标后不得变更、撤离项目经理、总监和所有关键岗位人员,每天须人脸考勤。
近日,广西区住建厅也发布《关于征求<广西壮族自治区房屋建筑和市政基础设施工程施工现场主要管理人员配备标准及履职管理办法(试行)>(征求意见稿)意见的函》。
本办法自2022年1月1日起实行。明确:
本办法所称的施工现场主要管理人员,是指工程项目建设、施工、监理单位的主要管理人员,包括:
建设单位的项目负责人、质量负责人、安全负责人。
施工单位(含施工总承包、专业承包和承接施工业务的工程总承包单位,下同)的项目经理、项目执行经理、项目技术负责人、专职安全员、质量员、施工员、取样员、机械员、劳务员。
监理单位的总监理工程师、总监理工程师代表、专业监理工程师、监理员、见证员。
1、施工现场主要管理人员进场工作前必须将个人实名信息录入广西建筑农民工实名制管理公共服务平台。
2、施工现场主要管理人员到达施工现场和离开施工现场均必须通过“桂建通”平台进行人脸识别考勤,作为到岗履职证明。
3、施工现场主要管理人员的有效考勤标准为:
当日考勤次数不得少于两次,当日在施工现场履职时间不少于4小时,且最早和最晚考勤时间间隔不得小于4小时。不满足以上要求的为无效考勤,按当天缺勤计算。
施工现场主要管理人员到岗履职率=当月主要管理人员实际到岗总天数/当月施工天数(当月施工天数按22天计)。
4、项目正常施工期间,项目经理、总监理工程师代表等每月实际到岗天数不得低于当月施工天数的80%。总监理工程师不得低于30%。建设单位的项目负责人不得低于50%。
5、文件明确了《项目现场主要管理人员履职情况判定标准》(附于文尾)项目经理违反6条规定的,可判定其履职不到位,其中包括:
连续两次未参加监理例会,且不能作出合理解释的
连续两次未组织项目部例检(周检)
施工单位的项目技术负责人、专职安全员、质量员、施工员、机械员、取样员、劳务员以及监理单位的总监理工程师代表、专业监理工程师、监理员、见证员不得同时在2个及以上工程项目现场任职。
1、对施工现场主要管理人员到岗履职率不达标的项目,应及时督促项目相关单位进行整改。
2、对拒不整改的,应采取约谈项目及企业负责人、责令停工整改和扣减企业诚信分等措施。
3、施工现场主要管理人员到岗率应作为我区建设领域有关行业协会的会员单位有关奖项评选条件。


注:1. 此标准为施工单位施工现场主要管理人员最低配备标准。
2. 对于复杂的体育场所、综合性工程以及工期较紧、多班施工作业的工程,在以上配备标准基础上应适当增加施工员、质量员、安全员人数。


注:1.此标准为监理单位施工现场主要管理人员最低配备标准。
2.建筑面积超过15万平方米,每增加5万平方米,各阶段专业监理工程师、监理员应各增加1人。
3.对于复杂的体育场所、综合性工程以及工期较紧、多班施工作业的工程,在以上配备标准基础上应适当增加专业监理工程师和监理员。
4. 对于单独的装饰装修工程,施工阶段中监理单位现场主要管理人员配备仅需按“安装、装修阶段”执行。
12月14日,海南省住建厅印发《海南省建筑工程施工现场关键岗位人员配备和在岗履职管理办法》,自印发之日起施行。
1、企业参与某一项目投标的,从投标文件提交之日起至评标结束之日,其投标文件中承诺的关键岗位人员不得在其他项目投标中重复使用。已经中标的关键岗位人员不得重复参与其他项目投标。
2、评标过程中,评标委员会应将投标人施工现场关键岗位人员配备情况纳入评审内容。
3、招标人在中标通知书中应根据中标人投标文件注明关键岗位人员姓名、职务、资格或相关证书证号及身份证号。分阶段配备的,还应注明人员任职阶段。
4、除不可抗力等9种情形外,企业自中标(合同签订)之日起至完成合同约定工程量之日止,承包单位项目经理、总监理工程师,以及依法必须招标项目的所有关键岗位人员不得申请变更。对擅自变更或撤离的,按照相关规定予以处理。
到岗履职
1、考勤方式。关键岗位人员采用人脸等生物识别技术实施实名制信息化考勤,到岗时间依据服务平台中记载的考勤时间进行计算。
注:在《海南省工程建设领域施工现场人员实名制监督管理办法》中也提出:施工现场人员每次出入施工现场必须按规定使用考勤设备进行劳动考勤。采用人脸等生物识别技术进行电子打卡。
2、履职时间要求:
承包单位项目经理、工程总承包项目的施工项目负责人及设计现场负责人,其在岗履职时间不得少于应到岗时间(扣除法定节假日时间)的80%;
总监理工程师每项目在岗履职时间不得少于应到岗时间(扣除法定节假日时间)的40%;
除上述人员外的项目其他关键岗位人员应在管理职责内全勤在岗(原则确定为22天)。
3、探索将在岗履职与业绩认定挂钩。对关键岗位人员综合平均考勤时间低于应到岗时间50%的,不予认定为该企业业绩。
4、项目经理、工程总承包项目的施工项目负责人及设计现场负责人、总监理工程师存在下列情形之一的,认定其未履行管理义务:
(一)项目经理、工程总承包项目的施工项目负责人及设计现场负责人在岗履职时间少于应到岗时间80%,总监理工程师在岗履职时间少于应到岗时间的40%;
(二)半年内缺席四分之一及以上次数工地例会的;
(三)未按法律法规或规范要求在工程施工管理相关文件上签字或加盖执业印章,或由他人代签的;
(四)未按法律法规或规范要求参加工程分部分项关键节点施工或验收的;
(五)法律法规规定的其他情形。
5、项目存在以下情形之一的,认定项目中标后履约不符合要求或未履行管理义务:
(一)项目关键岗位人员综合平均考勤时间低于应到岗时间50%的;
(二)关键岗位人员应到岗时间低于招标文件或合同要求的。
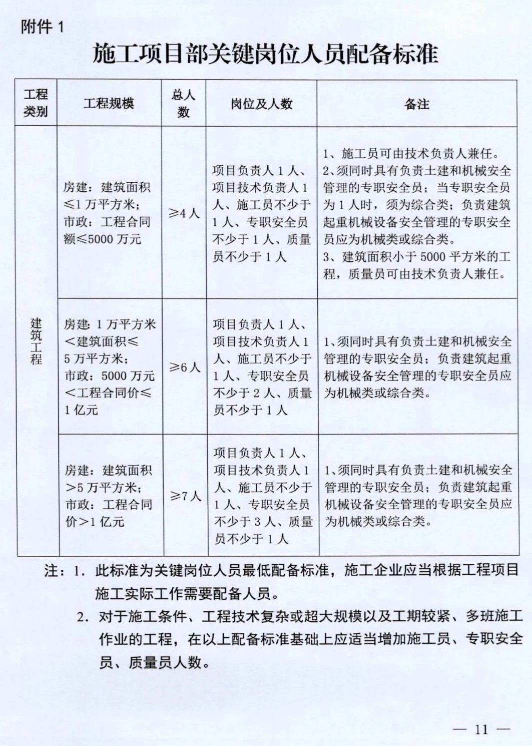
附件1:海南省建筑工程承包单位现场关键岗位人员配备标准



注:1.工程实施工程总承包的,在此基础上配备施工项目负责人、设计现场负责人以及其他管理人员,组建工程总承包项目部。工程总承包项目经理符合条件的可同时担任施工项目负责人。
2.此标准为关键岗位人员最低配备标准。当专职安全生产管理人员为2人及以上时,其中一名专职安全生产管理人员参与机械起重设备安全管理;专职安全生产管理人员为1人时,应配备专职或兼职机械管理人员。
3.对于复杂的体育场所、综合性工程以及工期较紧、多班施工作业的工程,在以上配备标准基础上应适当增加施工员、质量员、专职安全生产管理人员人数。
附件2:海南省建筑工程监理单位现场关键岗位人员配备标准

注:1.此标准为关键岗位人员最低配备标准。监理单位可以任命专业监理工程师或监理员兼职负责安全监理、测量复核和见证取样工作。
2.对同时担任多个建筑工程项目总监理工程师的,监理单位应在其监理的每个建筑工程项目现场监理部配备总监理工程师代表。
3.本办法所指监理员是指从事具体监理工作,具有中专及以上学历并经过监理业务培训的人员。
4.工程投资额在500万元以下的项目关键岗位人员的配备数量,由业主和监理方根据实际情况协商确定,在《建设工程监理合同》中注明。

此前,湖南省住建厅发布了《湖南省建筑工程施工项目部和现场监理部关键岗位人员配备管理办法》,自2021年3月15日起实施。
中标通知书中应注明项目经理或总监理工程师姓名及证号。
除不可抗力因素外,中标单位自投标截止之日起至完成合同约定工程量之日止,不得更换和撤离项目负责人和总监理工程师。
施工期间,所有关键岗位人员都应到岗履职,并通过实名制人脸识别考勤设备进行每日考勤。
月考勤率低于70%的,工程质量安全监督机构应责令其整改,对拒不整改或整改不到位的,记录1次违规行为;月考勤率低于50%的,质监机构核实后记录1次违规行为,并责令整改。有关检查处理情况,应录入“湖南省工程项目动态监管平台”。
在组织各类检查时,应将施工项目部、现场监理部关键岗位人员配备、到岗履职情况作为检查重点。
对施工项目部、现场监理部关键岗位人员数量进行优化缩减,仅规定不同规模最低岗位数量。



相关阅读:住建厅:即日起,中标后不得更换、撤离项目负责人和总监!每天须人脸识别考勤!
目前31省市关于实名制文件如下:

文件原文:

各设区市住房城乡建设局,广西建筑业联合会、广西工程建设质量安全管理协会、广西建设监理协会、广西建筑装饰协会,各有关单位:
为进一步压实建设、施工、监理等工程建设参建单位主体责任,强化对房屋建筑和市政基础设施工程施工现场的工程质量安全履职管理,遏制转包、挂靠等违法行为,规范我区建筑市场秩序,确保工程质量水平,防范建筑施工生产安全事故发生,根据国家有关规定,结合我区实际,我厅起草了《广西壮族自治区房屋建筑和市政基础设施工程施工现场主要管理人员配备标准及履职管理办法(试行)》(征求意见稿),现印送给你们征求意见。请各单位认真组织研究,于2021年12月20日前将修改意见建议书面反馈至我厅建筑市场监管处(同时报送Word电子版)。
联系人:苏世宏、曾俊杰;联系电话:0771-2260216、2260066;电子邮箱:gxjstjgc@126.com。
附件:《广西壮族自治区房屋建筑和市政基础设施工程施工现
场主要管理人员配备标准及履职管理办法(试行)》(征求意见稿)
广西壮族自治区住房和城乡建设厅
2021年12月10日
附件原文:
广西壮族自治区房屋建筑和市政基础设施工程施工现场主要管理人员配备标准及履职管理办法(试行)(征求意见稿)
第一章 总则
第一条 为进一步压实建设、施工、监理等工程建设参建单位主体责任,强化对房屋建筑和市政基础设施工程施工现场的工程质量安全履职管理,规范我区建筑市场秩序,确保工程质量水平,防范建筑施工生产安全事故发生,根据住房城乡建设部《建筑施工企业安全生产管理机构设置及专职安全生产管理人员配备办法》(建质〔2008〕91号)、《建筑施工企业负责人及项目负责人施工现场带班暂行办法》(建质〔2011〕111号)、《关于贯彻实施住房和城乡建设领域现场专业人员职业标准的意见》(建人〔2012〕19号)、《关于落实建设单位工程质量首要责任的通知》(建质规〔2020〕9号)以及《注册建造师管理规定》(建设部令第153号)、《建设工程监理规范》(GB/T50319)、《建筑与市政工程施工现场专业人员职业标准》(JGJ/T 250)》等有关规定,结合我区实际,制定本办法。
第二条 在我区行政区域内依法应办理建筑工程施工许可的各类房屋建筑和市政基础设施工程(以下简称工程)施工阶段的现场主要管理人员配备、管理和履职考核适用本办法。
本办法所称的施工现场主要管理人员,是指工程项目建设、施工、监理单位的主要管理人员,包括建设单位的项目负责人、质量负责人、安全负责人,施工单位(含施工总承包、专业承包和承接施工业务的工程总承包单位,下同)的项目经理、项目执行经理、项目技术负责人、专职安全员、质量员、施工员、取样员、机械员、劳务员,监理单位的总监理工程师、总监理工程师代表、专业监理工程师、监理员、见证员。
第二章 主要管理人员配备
第三条 工程项目建设单位在招标文件中应要求投标人按照国家和自治区有关法律法规、规范标准和本办法规定配备主要管理人员。施工单位、监理单位在参与投标时,应根据工程项目的规模、特点和招标文件要求,在投标文件中明确主要管理人员的配备情况。主要管理人员数量不得低于本办法规定。
项目现场施工单位主要管理人员配备标准详见附件1。
项目现场监理单位主要管理人员配备标准详见附件2。
第四条 施工现场主要管理人员应具备以下条件:
(一)与本单位签订劳动合同或聘用合同。
(二)由本单位缴纳养老、医疗等社会保险。
(三)具有符合任职条件的相应注册证书或岗位资格证书、职称证书。相关证书应在有效期内或完成相应的继续教育学时登记,注明单位名称的,应与现执业单位一致(职称证书单位和现执业单位不一致的,以人员最近三个月养老等社会保险的缴纳单位为准)。
(四)建设单位对工程项目的质量安全承担首要责任,应配备项目负责人、质量负责人、安全负责人且不得相互兼任。建设单位项目负责人、质量负责人、安全负责人应具有相应的专业技术知识和资格。3万平方米及以上的住宅工程和《注册建造师执业工程规模标准》规定的大型房屋建筑工程,其项目负责人应当具有工程建设类执业资格或者工程建设类高级及以上专业技术职称;其他类型房屋建筑项目负责人应当具有工程建设类执业资格或者工程建设类中级及以上职称。建设单位项目质量负责人、安全负责人应当具有工程建设类执业资格或者工程建设类中级及以上职称。
(五)施工单位可根据需求设置项目执行经理,项目执行经理应取得符合该工程项目经理相应任职要求的建造师资格证书、安全生产考核合格证书以及合同规定的职称等其他条件。
(六)施工单位项目技术负责人应由具备工程项目相适应专业技术职称的人员担任,负责工程项目的图纸会审、技术审核、技术交底、技术复核等工作。建筑面积5万平方米及以上,或工程合同造价1亿元及以上的工程项目,项目技术负责人应具有与工程项目相适应专业的高级技术职称,并具有8年以上相关工作经验。其他类型的工程项目,项目技术负责人应具有与工程项目相适应专业的中级及以上技术职称,并具有5年以上相关工作经验。
(七)在我区非同一行政地级市内同时担任多个项目总监理工程师的,需为其在每个项目中配备1名总监理工程师代表,总监理工程师代表应具有工程类注册执业资格或具有中级及以上专业技术职称、3年及以上工程实践经验并持有监理员岗位证书。
第五条 施工单位的项目技术负责人、专职安全员、质量员、施工员、机械员、取样员、劳务员以及监理单位的总监理工程师代表、专业监理工程师、监理员、见证员不得同时在2个及以上工程项目现场任职。
第六条 专业分包单位宜参照施工总承包单位的要求配置项目现场主要管理人员。其中,应至少配备1名项目负责人、1名项目技术负责人、1名专职安全员、1名质量员、1名施工员。专职安全员应当单独配置至少1人,并根据所承担的分部分项工程的工程量和施工危险程度增加;在同一项目中的质量员、施工员可兼任。
第七条 劳务分包单位应至少配备1名项目负责人、1名专职安全员、1名质量员、1名施工员,其中在同一项目中的质量员、施工员可兼任,专职安全员配置要求如下:劳务分包单位施工人员在50人以下的,应当单独配备1名专职安全生产管理人员;50人-200人的,应当单独配备2名专职安全生产管理人员;200人及以上的,应当单独配备3名及以上专职安全生产管理人员,并根据所承担的分部分项工程施工危险实际情况增加,不得少于工程施工人员总人数的5‰。
第八条 工程施工合同、监理合同中应明确施工、监理单位项目现场主要管理人员的配备情况,且应与投标文件相符。
第三章 主要管理人员履职
第九条 施工现场主要管理人员进场工作前必须将个人实名信息录入广西建筑农民工实名制管理公共服务平台(简称“桂建通”平台),且应与广西建设工程质量安全监督信息管理系统中的项目登记人员一致。“桂建通”平台将与广西建设工程质量安全监督信息管理系统以及相关人员基础数据库进行自动比对,信息不一致或不符合相关资格要求的将无法录入。
第十条 施工现场主要管理人员到达施工现场和离开施工现场均必须通过“桂建通”平台进行人脸识别考勤,作为到岗履职证明。
施工现场主要管理人员的有效考勤标准为:当日考勤次数不得少于两次,当日在施工现场履职时间不少于4小时,且最早和最晚考勤时间间隔不得小于4小时。不满足以上要求的为无效考勤,按当天缺勤计算。
第十一条 施工现场主要管理人员到岗履职率=当月主要管理人员实际到岗总天数/当月施工天数(当月施工天数按22天计,对于实际施工天数不足22天的,项目应通过“桂建通”平台进行报备,当月施工天数按实际施工天数计)。
施工现场主要管理人员综合到岗率=相应单位在该项目中纳入考核的各主要管理人员的到岗履职率的算术平均值。
施工现场主要管理人员到岗履职率和综合到岗率以月为单位进行统计,“桂建通”平台每月5日自动统计上月各项目施工现场主要管理人员到岗履职天数及到岗履职率。
第十二条 项目正常施工期间,各主要管理人员应按以下标准到岗考勤:
(一)专职安全员每月实际到岗天数不得低于当月施工天数;项目经理、项目技术负责人、质量员、施工员、取样员、机械员、劳务员、总监理工程师代表、专业监理工程师、监理员、见证员每月实际到岗天数不得低于当月施工天数的80%。当项目设置有项目执行经理时,项目经理的每月实际到岗天数不得低于当月施工天数的30%,且项目执行经理每月实际到岗天数不得低于当月施工天数的80%。
(二)总监理工程师每月实际到岗天数不得低于当月施工天数的30%。
(三)建设单位的项目负责人每月实际到岗天数不得低于当月施工天数的50%;项目质量负责人、安全负责人每月实际到岗天数不得低于当月施工天数的80%。
(四)项目主要管理人员综合到岗率不得低于80%。
第十三条 项目经理、总监理工程师因其他事务需离开施工现场时,应向工程项目的建设单位请假,经批准后方可离开。离开期间应委托项目相关负责人负责其外出期间的日常工作,并在“桂建通”平台中予以登记。
项目中止施工达1个月及以上的,可通过“桂建通”平台申请并经负责项目监管的住房城乡建设主管部门同意后,暂停项目主要管理人员到岗履职率考核。待项目恢复施工后,重新启动项目主要管理人员到岗履职率考核。
第四章 评价监督
第十四条 对施工现场主要管理人员到岗履职率不达标的项目,负责监管的住房城乡建设主管部门或其委托的工程质量安全监督机构应及时督促项目相关单位进行整改。对拒不整改的,应采取约谈项目及企业负责人、责令停工整改和扣减企业诚信分等措施。
(一)对施工现场主要管理人员综合到岗率低于80%的项目,应督促项目相关单位限期一个月内完成整改。
(二)对连续两个月施工现场主要管理人员综合到岗率低于80%的项目建设单位,且经项目所在地住房城乡建设主管部门核查无正当理由的,自治区住房城乡建设厅将进行全区通报。
(三)对连续两个月施工现场主要管理人员综合到岗率低于80%的项目施工、监理单位,且经项目所在地住房城乡建设主管部门核查无正当理由的,自治区住房城乡建设厅将按照《广西壮族自治区建筑业企业诚信综合评价办法(试行)》规定,对相应的施工、监理企业扣减企业诚信分3分。
第十五条 施工现场主要管理人员到岗率应作为我区建设领域有关行业协会的会员单位有关奖项评选条件:
(一)年度有6次及以上施工现场主要管理人员综合到岗率不合格记录的企业,取消其参加“广西建筑业先进企业”“广西建筑业诚信企业”“广西建筑业质量安全管理优秀企业”等评选资格。
(二)年度有3次施工现场主要管理人员综合到岗率不合格记录的项目,取消其参加“广西建设工程‘真武阁杯’”“广西壮族自治区建设工程施工安全文明标准化工地”评选资格。
(三)年度有2次及以上到岗履职率不合格记录的施工现场主要管理人员,取消其参加“广西建筑业优秀建造师”“广西建筑业优秀从业人员”等评选资格。
第十六条 项目监理单位应安排专人定期通过“桂建通”平台检查施工单位现场主要管理人员的配备和到岗履职情况,并形成记录。对发现施工单位现场主要管理人员配备不达标、不到岗、不按规定履行职责的,项目总监理工程师(或总监理工程师代表)应签发整改通知单责令其改正并报告项目建设单位;对拒不整改的,应及时报告负责监管的住房城乡建设主管部门或其委托的工程质量安全监督机构。
第十七条 各级住房城乡建设主管部门或其委托的工程质量安全监督机构在组织各类检查时,应将施工现场主要管理人员配备、到岗履职情况作为检查重点,以此作为项目相关单位是否履行工程质量安全管理责任和施工企业是否具备安全生产条件的重要依据。(项目现场主要管理人员履职情况判定标准详见附件3)
第十八条 负责项目日常监管的住房城乡建设主管部门或其委托的工程质量安全监督机构人员必须将个人实名信息录入“桂建通”平台,并在到工程项目现场进行检查时通过“桂建通”平台人脸识别系统刷脸留痕备查。
第十九条 施工现场主要管理人员提供的相关证书须真实有效,如提供虚假或伪造的证书将依法依规严肃处理,情节严重的移送公安机关按伪造证件罪依法追究刑事责任。
第二十条 本办法由自治区住房城乡建设厅负责解释。
第二十一条 本办法自2022年1月1日起实行。
附件:1、施工单位项目施工现场主要管理人员配备标准
2、监理单位项目施工现场主要管理人员配备标准
3、 项目现场主要管理人员履职情况判定标准
附件1:
施工单位项目施工现场主要管理人员配备标准
工程 类别 | 工程 规模 | 总 人数 | 岗位及人数 | 备 注 |
房屋建筑工程、装修工程 | 建筑面积<1万平方米 | 5 | 项目经理1人、项目技术负责人1人、施工员1人、专职安全员1人、质量员1人。 | 1.其他岗位职责可兼任。 2.建筑面积小于2000平方米的工程,岗位人员总人数可减少至3人,即项目经理1人、施工员1人、安全员1人,其他岗位职责可兼任。 |
1万平方米≤建筑面积<3万平方米 | 7 | 项目经理1人、项目技术负责人1人、施工员1人、专职安全员2人、质量员1人、机械员1人。 | 其他岗位职责可兼任。 | |
3万平方米≤建筑面积<5万平方米 | 10 | 项目经理1人、项目技术负责人1人、施工员2人、专职安全员2人、质量员1人、机械员1人、劳务员1人、取样员1人。 | ||
建筑面积≥5万平方米 | 12 | 项目经理1人、项目技术负责人1人、施工员2人、专职安全员3人、质量员2人、机械员1人、劳务员1人、取样员1人。 | 建筑面积在5万平方米以上时,每增加5万平方米,施工员、质量员应各增加1人;每增加2.5万平方米,专职安全员应各增加1人。 | |
市政基础设施工程、设备安装工程 | 工程造价<5000万元 | 5 | 项目经理1人、项目技术负责人1人、施工员1人、专职安全员1人、质量员1人。 | 1.其他岗位职责可以兼任。 2.造价低于200万元的工程,岗位人员总人数可减少至3人,即项目经理1人、施工员1人、专职安全员1人,其他岗位职责可兼任。 |
5000万元≤工程造价<1亿元 | 8 | 项目经理1人、项目技术负责人1人、施工员1人、专职安全员2人、质量员1人、机械员1人、劳务员1人。 | 城市桥梁、地下交通中的隧道工程、轻轨交通中的桥涵工程,应适当增加施工员、质量员、专职安全员人数。 | |
工程造价≥1亿元 | 12 | 项目经理1人、项目技术负责人1人、施工员2人、专职安全员3人、质量员2人、机械员1人、劳务员1人、取样员1人。 | 1.工程合同价在1亿元以上时,每增加5000万元,施工员、专职安全员、质量员各增加1人。 2.城市桥梁、地下交通中的隧道工程、轻轨交通中的桥涵工程,应适当增加施工员、质量员、专职安全员人数。 |
注:1. 此标准为施工单位施工现场主要管理人员最低配备标准。
2. 对于复杂的体育场所、综合性工程以及工期较紧、多班施工作业的工程,在以上配备标准基础上应适当增加施工员、质量员、安全员人数。
附件2
监理单位项目施工现场主要管理人员配备标准
工程 类别 | 工程规模 | 施工准备阶段 | 施工阶段(人) | 竣工阶段 | ||
基础阶段 | 主体阶段 | 安装、装修阶段 | ||||
房 屋 建 筑 工 程 、 装 修 工 程 | 建筑面积<1万平方米 | 2人 | 3人 | 3人 | 2人 | 2人 |
总监1人、专监1人 | 总监1人、专监1人、监理员1人 | 总监1人、专监1人、监理员1人 | 总监1人、监理员1人 | 总监1人、监理员1人 | ||
1万平方米≤建筑面积< 5万平方米 | 2人 | 3人 | 4人 | 3人 | 2人 | |
总监1人、专监1人 | 总监1人、专监1人、监理员1人 | 总监1人、专监1人、监理员2人 | 总监1人、专监1人、监理员1人 | 总监1人、专监1人 | ||
5万平方米≤建筑面积< 10万平方米 | 3人 | 4人 | 5人 | 4人 | 3人 | |
总监1人、专监1人、监理员1人 | 总监1人、专监2人、监理员1人 | 总监1人、专监2人、监理员2人 | 总监1人、专监1人、监理员2人 | 总监1人、专监1人、监理员1人 | ||
建筑面积≥10万平方米 | 4人 | 6人 | 8人 | 7人 | 4人 | |
总监1人,专监1人,监理员2人 | 总监1人,专监2人,监理员3人 | 总监1人,专监3人,监理员4人 | 总监1人,专监3人,监理员3人 | 总监1人,专监1人,监理员2人 | ||
市政 基础 设施 工程 | 工程合同价<5000万元 | 2人 | 3人 | 3人 | 3人 | 2人 |
总监1人、专监1人 | 总监1人、专监1人、监理员1人 | 总监1人、专监1人、监理员1人 | 总监1人、专监1人、监理员1人 | 总监1人、监理员1人 | ||
5000万≤工程合同价<1亿元 | 3人 | 4人 | 5人 | 5人 | 3人 | |
总监1人、专监1人、监理员1人 | 总监1人、专监2人、监理员1人 | 总监1人、专监2人、监理员2人 | 总监1人、专监2人、 监理员2人 | 总监1人、专监1人、监理员1人 | ||
工程合同价≥1亿元 | 4人 | 6人 | 8人 | 8人 | 4人 | |
总监1人,专监1人,监理员2人 | 总监1人,专监2人,监理员3人 | 总监1人,专监3人,监理员4人 | 总监1人,专监4人,监理员4人 | 总监1人,专监1人,监理员2人 | ||
注:1.此标准为监理单位施工现场主要管理人员最低配备标准。
2.建筑面积超过15万平方米,每增加5万平方米,各阶段专业监理工程师、监理员应各增加1人。
3.对于复杂的体育场所、综合性工程以及工期较紧、多班施工作业的工程,在以上配备标准基础上应适当增加专业监理工程师和监理员。
4. 对于单独的装饰装修工程,施工阶段中监理单位现场主要管理人员配备仅需按“安装、装修阶段”执行。
附件3:
项目现场主要管理人员履职情况判定标准
一、施工单位项目主要管理人员职责及履职情况判定标准
(一)项目经理。主要职责:编制项目部管理人员岗位职责文件(可在施工组织设计中明确);参加项目的分部(子分部)验收;参加项目单位工程验收和竣工验收;组织项目部例检(周检);按时参加监理例会;组织编制施工组织设计;参加图纸会审;组织编制住宅工程质量常见问题治理方案。
对违反以下任何一条的,可判定其履职不到位:
⒈ 未参加项目子分部、分部验收;未参加工程竣工验收,或涉嫌签名造假、检查资料造假的。
⒉ 连续两次未组织项目部例检(周检),或检查频率不符合桂建管〔2011〕8号文件要求,或涉嫌检查签名造假、检查资料造假的(无法提供检查资料或检查资料造假均视为同等情形)。
⒊ 连续两次未参加监理例会,且不能作出合理解释的。
⒋ 在公司季检、分公司月检及各级住房城乡建设主管部门检查中,连续两次或累计五次以上检查时未在场,或者对检查发现的质量安全隐患未能闭合处理的(无法提供检查资料或检查资料造假均视为同等情形)。
⒌ 未组织编写施工组织设计和住宅工程常见问题治理方案的。
⒍ 其他情形:如项目其他管理人员严重履职不到位,项目部管理制度严重缺失,项目存在较大的质量安全隐患(如未按设计和规范要求进行桩基承载力检验、未进行建筑沉降观测、未有效识别超过一定规模的危险性较大的分部分项工程、起重设备未经检测合格和备案投入使用、未按监管部门要求开展专项活动)且未积极采取措施,检查记录与工程实体质量安全严重不符合等。
(二)项目技术负责人。主要职责:组织技术交底,参加图纸会审,审核或审批施工方案;审查混凝土、砂浆强度统计评定表
对违反以下任何一条的,均可判定履职不到位:
⒈ 未按照规定及要求组织技术交底,或技术交底资料明显与项目不符,或技术交底资料涉嫌造假的。
⒉ 未按照规定参加图纸会审的。
⒊ 未按照规定审核或审批施工方案,或缺失两个及以上应编制的施工方案。施工方案要求:必须针对工程特点来制定,具有指导性,专项施工方案内容齐全,应专家论证的方案已实施论证,方案的审批手续齐全(有编制、审核、审批人签字,并经总监理工程师批准)。
⒋ 未按照要求对项目质量进行统计分析,对结构混凝土强度进行统计分析,或项目质量和混凝土强度统计出现较大问题未及时采取措施进行控制的。
⒌ 其他情形:如:项目质量员、取样员存在严重不履职且未采取措施的;检查记录与工程实体质量安全严重不符合的;现场施工与施工方案严重不符,且未采取措施,或虽采取措施但未得到改进、未向上级部门进行汇报的;未按照桂建管〔2011〕8号文件严格实行检验评定制度和工程质量检测制度的。
(三)专职安全员。主要职责:对项目进行安全日巡查,参加项目部周检,管控项目现场安全、参加安全技术交底和记录安全日志、参加监理周例会。
对违反以下任何一条的,均可判定履职不到位:
⒈ 未落实项目制定的安全保证体系和岗位责任制度的。
⒉ 连续缺失一周或共缺失15天以上安全日巡查及安全日记,且不能作出合理解释的。
⒊ 连续两次以上未参加项目部周检,或连续两次未参加监理例会的。
⒋ 三次以上未参加项目部安全技术交底的。
⒌ 检查记录与项目现场安全状况严重不符合的。
⒍ 项目安全关键节点连续2次未参加验收,如模板支撑体系验收,临时活动板房验收等。或验收资料与现场明显不符的。
⒎ 项目存在危险性较大的分部分项工程,但安全日巡查及安全日记中无相应施工作业记录的。
⒏ 项目存在严重安全隐患且未采取措施,或未及时向上级领导进行书面汇报的。
(四)质量员。主要职责:检验批、分项、分部及单位工程验收,隐蔽工程验收,混凝土坍落度测试,基桩成孔记录。
对违反以下任何一条的,均可判定履职不到位:
⒈ 未落实项目制定的质量保证体系和责任制度的。
⒉ 未按照规定进行检验批、分项、分部验收或隐蔽工程验收,或验收情况与实际不符,或验收资料缺失且无合理解释的。
⒊ 检验批验收记录未附原始检查记录的。
⒋ 连续两次未参加项目部周检或监理例会的。
⒌ 检查记录与工程实体质量状况严重不符合的。
⒍ 项目已验收部位存在明显的质量缺陷,未采取进一步控制措施,且未向上级领导书面汇报的。
(五)施工员。主要职责:参加质量技术交底、撰写施工日志和混凝土施工记录、旁站指导施工、混凝土施工桩成孔记录、安全技术交底。
对违反以下任何一条的,均可判定履职不到位:
⒈ 未落实项目制定的质量安全保证体系和责任制度的。
⒉ 未按照规定参加质量安全技术交底的。
⒊ 施工日志连续缺失一周或共缺失15天以上,且未能作出合理解释的。
⒋ 缺失混凝土施工记录,对关键部位未进行旁站指导施工的。
⒌ 连续两次未参加项目部周检或监理例会的。
⒍ 检查记录与工程实体安全质量状况严重不符合的。
⒎ 项目存在明显的安全隐患和质量缺陷,未采取进一步控制措施,且未及时向上级领导书面汇报的。
(六)取样员。主要职责:材料进场验收、材料抽样和送样;保证样品的真实性。
对违反以下任何一条的,均可判定履职不到位:
⒈ 未落实项目制定的质量安全保证体系和责任制度的。
⒉ 未按照规定对进场材料进场验收、材料抽样和送样的。
⒊ 未按照相关要求对混凝土试块进行制作、留置、废弃等进行处理的。
⒋ 经查实,送检样品造假的。
(七)机械员。主要职责:制定施工机械的进场、使用、退场、维修保养、检查计划,联合专职安全员监督检查机械安全使用。
对违反以下任何一条的,均可判定履职不到位:
⒈ 未落实项目制定的质量安全保证体系和责任制度的。
⒉ 未按要求制定项目部机械设备安全管理办法,并组织实施的。
⒊ 未按要求制定施工机械的进场、使用、退场以及维修保养等计划的。
⒋ 未按照规定参加机械设备的使用前验收、监督检查、日常保养及维修管理工作的。
⒌ 未按要求参与审查特种设备安装、拆卸单位资质和安全事故应急救援预案、专项方案的。
(八)劳务员。主要职责:制定劳务管理计划,审核劳务人员资格,管理劳动合同与工资,处理劳务纠纷,参与组织劳务人员培训等。
对违反以下任何一条的,均可判定履职不到位:
⒈ 未参与组建项目劳务管理机构、制定劳务管理制度以及劳务管理计划的。
⒉ 未审核劳务分包单位资质,未审核劳务人员身份、资格,未将劳务分包单位和人员信息录入“桂建通”平台的。
⒊ 未参与组织劳务人员培训的。
⒋ 未参与劳动分包合同签订和对劳务队伍现场施工管理情况进行考核评价的。
⒌ 未监督劳务人员进出场及用工管理,未建立劳务队伍和劳务人员管理资料的。
⒍ 未参加或监督劳务人员工作支付和未建立劳务人员工资公示及台账的。
⒎ 未参与编制、实施劳务纠纷应急预案,未参与调解、处理劳务纠纷和工伤事故善后工作的。
二、监理单位主要管理人员职责及履职情况判定标准
(一)总监理工程师。主要职责:确定项目监理机构人员及其岗位职责;组织编制监理规划,审批监理实施细则;根据工程进展情况安排监理人员进场,检查监理人员工作,调换不称职监理人员;组织召开监理周例会;组织审核分包单位资格、组织审查施工组织设计、(专项)施工方案、应急救援预案;审查开复工报审表,签发开工令、工程暂停令和复工令;组织检查施工单位现场质量、安全生产管理体系的建立及运行情况;组织审核施工单位的付款申请,签发工程款支付证书,组织审核竣工结算;组织审查和处理工程变更调解建设单位与施工单位的合同争议,处理费用与工期索赔;组织验收(子分部)分部工程,组织审查单位工程质量检验资料;审查施工单位的竣工申请,组织工程竣工预验收,组织编写工程质量评估报告, 参与工程竣工验收;参与或配合工程质量安全事故的调查和处理;组织编写监理月报、监理工作总结,组织整理监理文件资料;参加图纸会审;组织项目周检。
对违反以下任何一条的,均可判定履职不到位:
⒈ 项目部监理管理资料缺失,或监理管理资料与项目实际明显不符合的。如:监理规划和细则中本项目的名称为其他项目的名称等情况。
⒉ 监理人员明显不履职,但未及时调换不称职监理人员,并向公司书面汇报的。
⒊ 施工单位现场质量、安全生产管理体系的建立及运行情况出现较大问题,但未采取相应的措施,且未向建设行政主管部门汇报的。
⒋ 未按照规定组织监理项目例会,或例会参与人员不符合要求但未采取相应措施的。
⒌ 检查记录与工程实体安全质量状况严重不符合的。
⒍ 在公司季检、分公司月检及各级住房城乡建设主管部门检查中,连续两次以上检查时未在场,对检查发现的质量安全隐患未能闭合处理的(无法提供检查资料或检查资料造假均视为同等情形)。
⒎ 项目存在明显的安全隐患和质量缺陷,但未采取进一步控制措施,且未向上级领导书面汇报的。
(二)专业监理工程师。主要职责:参与编制监理规划,负责编制监理实施细则;审查施工单位提交的涉及本专业的报审文件,并向总监理工程师报告;参与审核分包单位资格;指导、检查监理员工作,定期向总监理工程师报告本专业监理工作实施情况;检查进场的工程材料、设备、构配件的质量;验收检验批、隐蔽工程、分项工程;处置发现的质量问题和安全事故隐患;进行工程计量;参与工程变更的审查和处理;填写监理日志,参与编写监理月报;收集、汇总、参与整理监理文件资料;参与工程竣工预验收和竣工验收。
对违反以下任何一条的,均可判定履职不到位:
⒈ 项目部监理管理资料缺失,或监理管理资料与项目实际明显不符合的。如:未按照规定编制监理实施细则或监理方案,涉及本专业的报审文件严重不符合要求等情形。
⒉ 对现场进场的工程材料、设备、构配件未经报验就已经使用到工程实体,且未采取相应措施的。
⒊ 监理日志、月报等资料缺失的,或记录严重不齐全的。
⒋ 工程现场未经检验验收合格就进入下道工序施工,且没有采取相应措施的。
⒌ 连续两次未参加监理例会,且未作出合理解释的。
(三)监理员。主要职责:检查施工单位投入工程的人力、主要设备的使用及运行状况,复核工程计量有关数据,检查工序施工结果,发现施工作业中的问题,及时指出并向专业监理工程师报告。
对违反以下任何一条的,均可判定履职不到位:
⒈ 未检查施工单位投入工程的人力、主要设备的使用及现状的。
⒉ 未复核工程计量的相关数据的。
⒊ 未在现场旁站监督关键部位、关键工序,未执行施工方案以及工程建设强制性标准的。
⒋ 未填写监理记录和监理日志的。
⒌ 经查实,发现施工作业问题但未及时上报的。
(四)见证员。主要职责:材料进场验收、材料抽样和送样;现场检测见证及填写见证记录;保证样品的真实性。
对违反以下任何一条的,均可判定履职不到位:
⒈ 未按照规定对进场材料进场验收,材料抽样和送样见证的。
⒉ 未按照相关要求对混凝土试块制作过程进行见证的。
⒊ 经查实,送检样品造假的。
⒋ 未见证现场检测过程并填写工程现场检测确认表的。
三、应判定为履职不到位的其他情形
经现场询问工程现场的质量安全管控情况,相应的项目主要管理人员对于50%的提问不能回答或不能正确回答的,可判定其履职不到位。
广西壮族自治区住房和城乡建设厅
2021年12月10日
以上内容来源于网络收集整理,如有侵权请联系客服