文章来源:工程智库
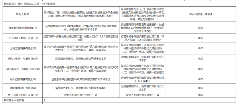
近日,《成都轨道交通8号线二期、13号线一期、10号线三期、17号线二期、18号线三期、30号线一期及轨道交通资阳线工程电梯及自动扶梯设备采购安装及运维服务项目评标结果公示(流标)》发布,根据公告,无中标候选人,8家投标单位全部废标,废标理由各有不同。


其他投标人(除中标候选人之外)的评审情况 | |||
投标人名称 | 投标报价(元)或否决投标依据条款(投标文件被认定为不合格所依据的招标文件评标办法中的评审因素和评审标准的条款) | 经评审的投标价(元)或否决投标理由(投标文件被认定为不合格的具体事实,不得简单表述为未响应招标文件实质性内容、某处有问题等) | 综合评估得分或备注 |
奥的斯机电电梯有限公司 | 运维服务期电梯的日常维保基价、扶梯和电梯的部件级专项修基价、中修机价报价低于成本价 | 运维服务期电梯的日常维保基价、扶梯和电梯的部件级专项修基价、中修机价报价低于成本价 | 0.00 |
日立电梯(中国)有限公司 | 运营电梯中修基价报价超过第二章“投标人须知”3.2.1项规定的控制价 | 运营电梯中修基价报价超过第二章“投标人须知”3.2.1项规定的控制价 | 0.00 |
上海三菱电梯有限公司 | 投标文件响应偏离一览表不符合招标文件第六章投标文件格式八其他材料(二)招标文件响应、偏离一览表规定 | 投标文件响应偏离一览表不符合招标文件第六章投标文件格式八其他材料(二)招标文件响应、偏离一览表规定 | 0.00 |
迅达(中国)电梯有限公司 | 运维服务期报价、各项基价报价均低于成本价 | 运维服务期报价、各项基价报价均低于成本价 | 0.00 |
奥的斯电梯(中国)有限公司 | 投标文件响应偏离一览表不符合招标文件第六章投标文件格式八其他材料(二)招标文件响应、偏离一览表规定 | 投标文件响应偏离一览表不符合招标文件第六章投标文件格式八其他材料(二)招标文件响应、偏离一览表规定 | 0.00 |
杭州西奥电梯有限公司 | 运维服务期扶梯的部件级专项修基价报价低于成本价 | 运维服务期扶梯的部件级专项修基价报价低于成本价 | 0.00 |
康力电梯股份有限公司 | 运维服务期报价、各项基价报价均低于成本价 | 运维服务期报价、各项基价报价均低于成本价 | 0.00 |
蒂升电梯(中国)有限公司 | 投标人名称与营业执照不一致 | 投标人名称与营业执照不一致 | 0.00 |
其它需公示的内容 | 无 | ||
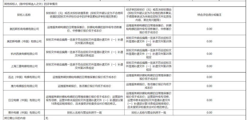
同样,《成都轨道交通19号线二期及27号线一期工程电梯及自动扶梯设备采购安装及运维服务项目评标结果公示(流标)》,八家单位废标。


其他投标人(除中标候选人之外)的评审情况 | |||
投标人名称 | 投标报价(元)或否决投标依据条款(投标文件被认定为不合格所依据的招标文件评标办法中的评审因素和评审标准的条款) | 经评审的投标价(元)或否决投标理由(投标文件被认定为不合格的具体事实,不得简单表述为未响应招标文件实质性内容、某处有问题等) | 综合评估得分或备注 |
奥的斯机电电梯有限公司 | 运维服务期电梯的日常维保基价、扶梯和电梯的部件级专项修基价、中修基价报价低于成本价 | 运维服务期电梯的日常维保基价、扶梯和电梯的部件级专项修基价、中修基价报价低于成本价 | 0.00 |
奥的斯电梯(中国)有限公司 | 投标文件响应偏离一览表不符合招标文件澄清补遗文件(一)补遗文件第20条规定 | 投标文件响应偏离一览表不符合招标文件澄清补遗文件(一)补遗文件第20条规定 | 0.00 |
杭州西奥电梯有限公司 | 投标文件响应偏离一览表不符合招标文件澄清补遗文件(一)补遗文件第20条规定 | 投标文件响应偏离一览表不符合招标文件澄清补遗文件(一)补遗文件第20条规定 | 0.00 |
上海三菱电梯有限公司 | 投标文件响应偏离一览表不符合招标文件澄清补遗文件(一)补遗文件第20条规定 | 投标文件响应偏离一览表不符合招标文件澄清补遗文件(一)补遗文件第20条规定 | 0.00 |
迅达(中国)电梯有限公司 | 运维服务期扶梯和电梯的日常维保基价报价低于成本价 | 运维服务期扶梯和电梯的日常维保基价报价低于成本价 | 0.00 |
康力电梯股份有限公司 | 运维服务期报价、各项基价报价均低于成本价 | 运维服务期报价、各项基价报价均低于成本价 | 0.00 |
日立电梯(中国)有限公司 | 运维服务期扶梯和电梯的日常维保基价报价低于成本价;运营部件级专项修、运营中修未按招标文件澄清补遗文件(一)补遗部分第18条规定税率报价,且未接受评标委员会对价格的修正。 | 运维服务期扶梯和电梯的日常维保基价报价低于成本价;运营部件级专项修、运营中修未按招标文件澄清补遗文件(一)补遗部分第18条规定税率报价,且未接受评标委员会对价格的修正。 | 0.00 |
蒂升电梯(中国)有限公司 | 投标人名称与营业执照不一致 | 投标人名称与营业执照不一致 | 0.00 |

根据《重庆市轨道交通五号线北延伸段工程综合监控系统设备采购及集成服务项目流标公告》:
该项目于2021年12月17日11时开标,评标委员会认为所有投标文件均不满足招标文件要求,否决所有投标。故本项目流标。
重庆市轨道交通五号线北延伸段工程综合监控系统设备采购及集成服务项目流标公告
重庆市轨道交通五号线北延伸段工程综合监控系统设备采购及集成服务项目于2021年12月17日11时开标,评标委员会认为所有投标文件均不满足招标文件要求,否决所有投标。故本项目流标。
招标人:中国建筑第五工程局有限公司
招标代理:重庆天廷工程咨询有限公司

根据《重庆市轨道交通五号线北延伸段工程综合监控系统设备采购及集成服务招标公告》
重庆市轨道交通五号线北延伸段工程呈南北走向,主要位于渝北区及两江新区。线路起点接五号线一期工程起点,终点位于秋成大道与悦港北路交叉路口南侧。线路主要沿秋成大道地下敷设。线路起于园博中心站(属于一期工程),终于悦港北路站,本次设计起点FCK0+000.000,设计终点FCK8+644.768,线路全长8.645km,其中地下线长8.396km,高架线长0.249km。共设7座车站,均为地下车站。沿线分别与10号线、14号线换乘。在线路终点设狮子山停车场一座,占地约29.09ha。
招标范围为:重庆市轨道交通五号线北延伸段工程综合监控系统设备采购及集成服务含综合监控系统(ISCS)、环境与设备监控系统(BAS)、火灾自动报警系统(FAS)、气体灭火系统、门禁系统(ACS)、安防系统设备、安防集成平台、安检设备、防火门等的全套设备、软件、备品备件、专用工具(含测试仪器)、技术资料及图纸、技术培训的提供。包括但不限于系统设计及集成,系统及设备的软、硬件开发、设备制造、工厂检验、包装、保险、运输、装卸、仓储、安装督导、调试、税费、备品备件、专用工具、技术资料、设计联络、设备监造、培训、售后服务及技术支持、第三方检测等全套技术服务工作,配合联调单位开展设备联调及全线系统联合调试、配合试运行、配合试运营、并提供为达到安全、满意的运行所需的人员培训等相关服务,全面负责并确保系统通过合同工程验收、档案及消防等专项验收及按要求时间开通,在质量保证期内做好维修保养等。
投标人资格要求
3.1本次招标要求投标人须具备以下条件:
(1)投标人必须是在中华人民共和国境内注册(香港特别行政区、澳门特别行政区和台湾地区除外)的独立法人。
(2)2016年1月1日至投标截止时间(以开通运行时间为准),投标人具有两条及以上国内城市轨道交通线路综合监控系统集成开通运行业绩,且每条线路不低于6公里和5座车站。
(3)投标人须具有自主知识产权的系统软件平台,2016年1月1日至投标截止时间(以开通运行时间为准),且系统软件平台应具有2条及以上国内城市轨道交通线路综合监控系统平台开通运行业绩。
(4)投标人的软件平台应满足以下要求:ISCS系统的服务器操作系统应配置通用的多用户、多任务64位操作系统,FEP应采用嵌入式实时多任务操作系统或多用户,多任务操作系统;综合监控系统平台不允许采用虚拟机平台。
(5)其他资格要求详见第二章投标人须知前附表1.4.1。
3.2本次招标□接受√不接受联合体投标。
2021年10月14日,万达文化旅游城交通配套项目—都江堰M-TR旅游客运专线工程施工轨道、景观绿化工程(第二次)标段流标公示。

根据公示显示,11家单位废标,废标原因为:已标价工程量清单,未响应工程量清单说明2.1.6,2.1.7及2.1.3第二款的规定。

根据2021年10月13日开标记录表,共有11家单位投标。

万达文化旅游城交通配套项目—都江堰M-TR旅游客运专线工程
全长约20.474KM(含主线、支线、联络线),分为主线(离堆公园-青城山站)、都江堰支线(都汶高速站-紫荆城站)、熊猫谷支线(赵公路-熊猫谷站),共设置28座车站(含预留的中兴北站、中兴学校站、和乐社区站、永安大道站、南华村站共5座车站),其中26座地面站,2座高架站。
轨道,包含主线、两条支线、联络线、出入线、库内线、库外线等轨道(道床支撑层(或道砟)以上(不含))施工(含接地端子);
景观绿化工程,包含都江堰车辆段、中兴停车场、主线、两条支线等景观绿化施工。
近日,河南省综合评标专家库发布一则通知。
在“信阳市南湾区规划三路道路工程”项目评标活动中,5名评标专家不按招标文件规定的程序、标准和方法进行评审,
在出现部分投标报价偏低时,未要求企业作出澄清说明和提供相应证明材料的情况下,以所有投标企业报价均低于成本价竞标为由,将13家投标企业均作出废标处理,导致项目流标。
给予3人通报批评、2人暂停评标!


流标在工程招投标活动中意味着招标失败,那么工程招标为什么会流标,怎么防止流标现象的出现?让我们一起来探讨下。
一:招标文件中对供应商应当具备的资质条件要求过高,最终导致有效投标人不足三家而流标。
二:采购内容中对设备的型号和配置要求不尽合理,往往指定品牌或限定一个品牌范围,在一定程度上也就排斥了其他品牌供应商的投标,由于在一个地区同一品牌的代理商本来就不多,同样会导致有效投标人不足三家而出现流标现象。
三:预算价定得过低。根据《政府采购法》第三十六条规定:“投标人的报价均超过了采购预算,采购人不能支付的;”应予废标。这就是说,投标报价只要超出了预算价,就不可能中标,外地供应商由于路途较远,投标成本及中标后的履约成本相对本地供应商要高,由于预算价定得过低,外地供应商就会觉得划不来而不参加投标,而本地符合条件的供应商又少,使得有效投标人不足三家而流标。
四:付款方式过于苛刻,这也是导致流标的一个重要原因。供应商如期履约后,一时不能收回或在很长时间才能收回全部合同价款,这种情况极大地挫伤了供应商特别是外地供应商的投标积极性。
五:有些制造厂商仅给某一家关系较好的经销商授权,在招标文件中提出一些不切实际的要求,让其他供应商由于无法获得授权而被定为废标,使得招标活动无果而终。
六:招标文件中的废标条款过多过滥,投标若有疏漏即为废标,使得经评审后符合招标文件要求的供应商不足三家而流标。
一、在选取邀请招标方式时,尽可能多邀请几家符合条件的潜在投标人。发布招标公告之前,特别是要求资质等级高或技术要求较复杂的,事先进行市场调研,确保符合条件的企业能够参与本项目的投标。招投标监督部门加大监管力度,加强对电子招投标的宣传工作,以适应招投标市场的发展需求。
二、制订招标文件范本,内容做到不漏项、不粗糙、不错误。招标文件中要体现公正合理性要求,不得附加任何歧视性条款。坚决避免招标文件存在对投标单位人为设置排他性、倾向性和有失公平内容,从招标文件的制作环节上保证符合投标条件欲报名投标者拥有参加公平竞标的机会。废标条款的设置应遵循公平、公正的原则,应具有客观性和广泛性,使大多数投标人满足要求。评标办法是招标文件的核心内容,内容准确详尽的评标办法有利于评标过程的顺利进行,因此制订评标办法时应尽可能的准确无歧义,避免因评标办法的疏漏而造成大面积废标,最终导致流标。
三、认真编制投标书。《招标投标法》和《招标投标法实施条例》等法律法规规定,投标文件应当对招标文件的实质要求和条件作出响应。这就要求投标人在编制投标文件之前熟读招标文件,对招标文件的实质性要求和条件作出全部响应,一条也不能遗漏,另外需注意两方面,一方面是不要弄错投标人须知,另一方面是细小项目不要大意。例如未在投标书的每一页上面签字盖章,未将授权委托书放在投标文件中,各类证件是否在有效期内等等。投标文件编制完成后要认真校对,确保万无一失后再投出。
四、加强对评标专家的监督管理。若出现评标主观意识较强烈或者专业程度不够的专家,应记录在案,情节较严重的,可在专家库中除名,招标监督部门应充分发挥其监督作用,确保将专家人为因素造成废标的可能性降到最低。
以上内容来源于网络收集整理,如有侵权请联系客服