来源:网络资料
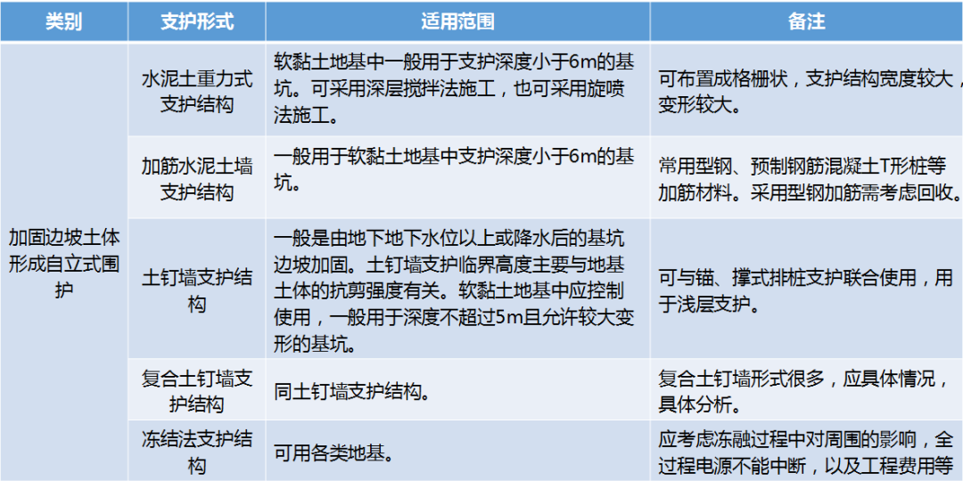
在基坑工程中应用的支护形式很多,对基坑支护工程形式进行合理分类中,包括各种支护形式是很困难的。将基坑工程常用的支护形式可分为以下四个大类:放坡及简易支护的支护形式主要包括:放坡开挖;放坡开挖为主,辅以坡脚采用短桩、隔板及其他简易支护;放坡开挖为主,辅以喷锚网加固等。对基坑边坡土体进行土质改良或加固,形成自立式支护。主要包括:水泥土重力式支护结构;各类加筋水泥土墙支护结构;土钉墙支护结构;复合土钉墙支护结构;冻结法支护结构等。挡墙式支护结构又可分为悬臂式挡墙式支护结构、内支撑挡墙式支护结构、锚拉式挡墙支护结构三大类。另外还有内撑与锚拉想结合挡墙式支护结构等形式。挡墙式支护结构中常用的挡墙形式有:排桩墙、地下连续墙、板桩墙、加筋水泥土墙等。排桩墙常用的桩型有:钻孔灌注桩、沉管灌注桩等,也有采用大直径薄壁筒桩、预制桩等桩型。其他形式支护结构常用形式有:门架式支护结构、重力式门架支护结构、拱式组合结型支护结构、沉井支护结构等。每种支护形式都有一定的适用范围,而且随工程地质和水文地质条件,以及周围环境条件的差异,其合理支护高度可能产生较大的差异。






以上内容来源于网络收集整理,如有侵权请联系客服